
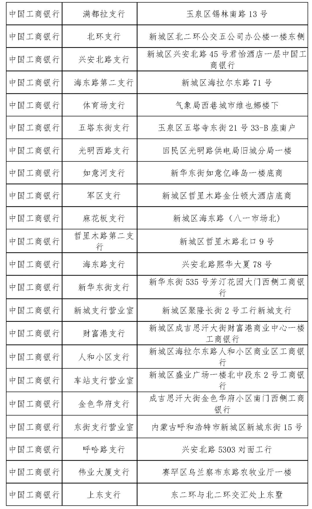
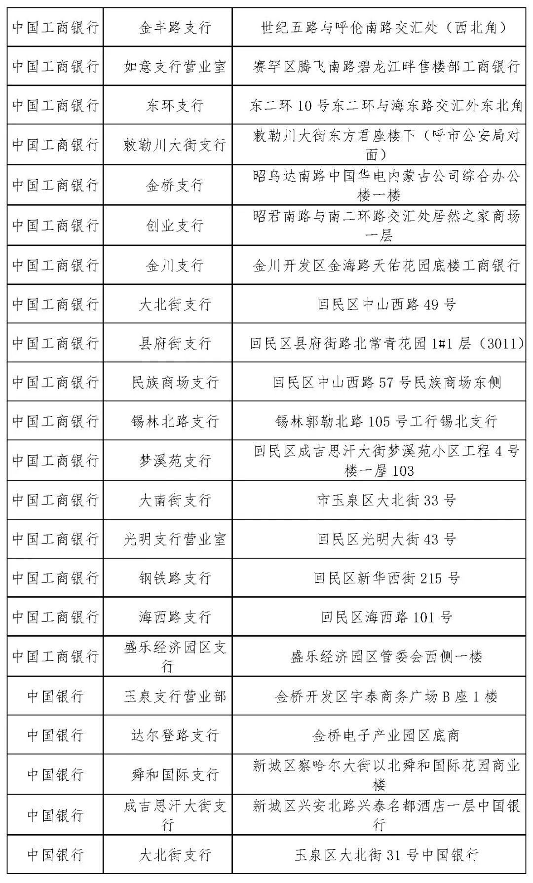
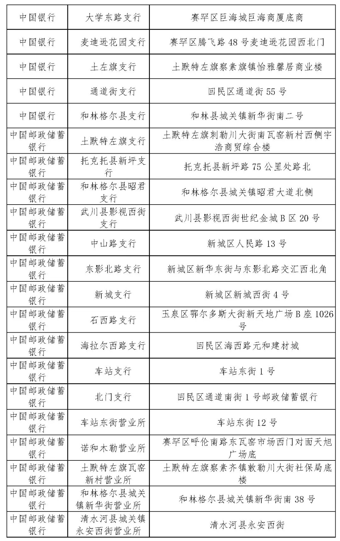
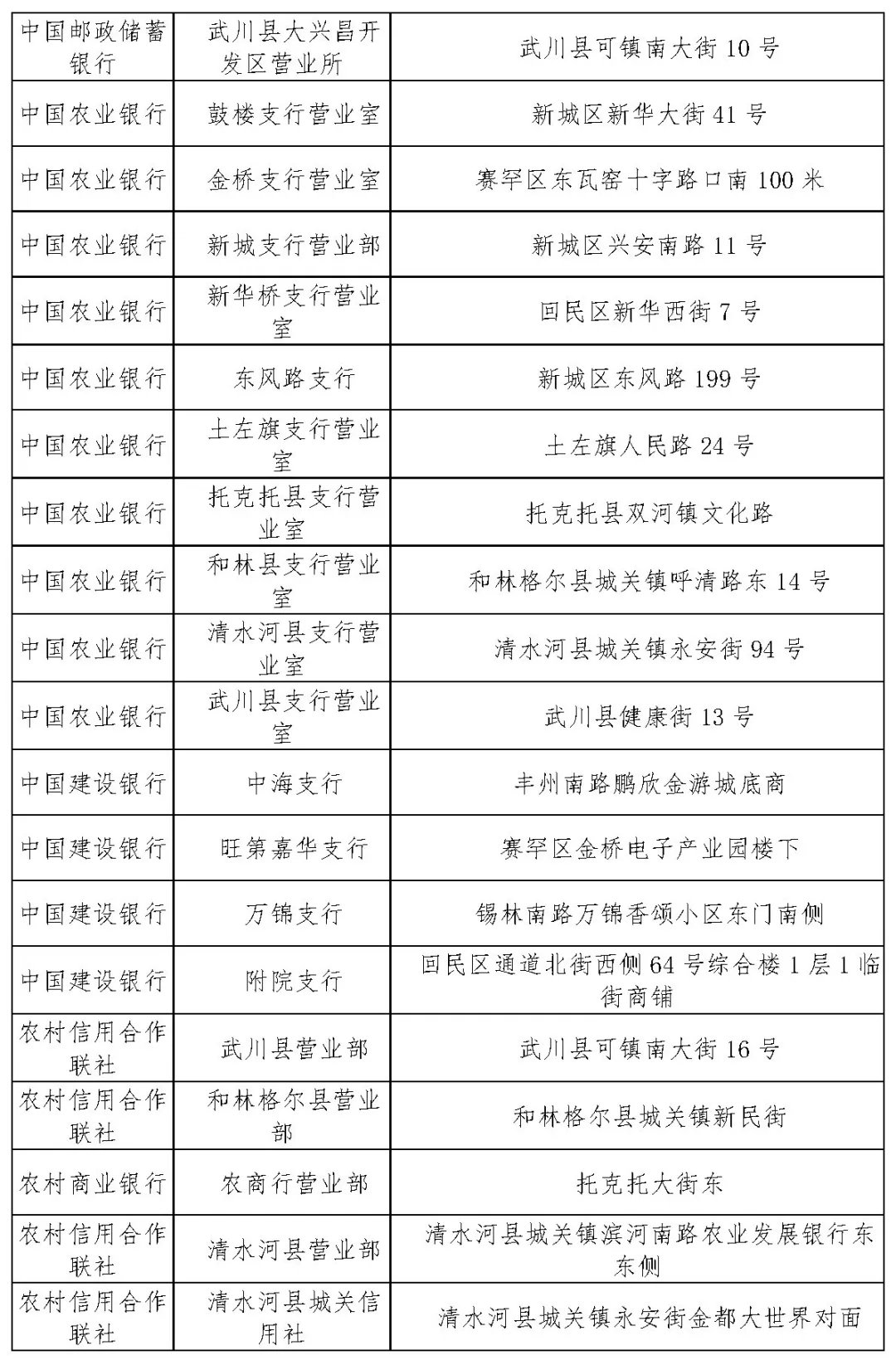
呼和浩特社会保障卡快速发卡服务网点
为全面落实全区人社系统“一网一门一次”信息化改革任务,进一步方便广大人民群众办理二代社会保障卡,实现“马上办,就近办,网上办,一次办”的目标要求,按照内蒙古自治区人力资源和社会保障厅统一部署,我市参保人员可就近选择银行网点进行社会保障卡的快速制作与一站式制作。
快速发卡服务:通过对业务流程的优化,参保人员可持本人身份证原件前往就近银行网点现场办理社会保障卡的信息采集、照片上传、激活与发放等业务,解决了社保卡制卡周期长,参保群众“两边跑”的问题,实现了社会保障卡立等可取,即办即拿的目标要求。
附:快速发卡服务网点名称及地址











