
为有效提高辖区育龄妇女宫颈癌和乳腺癌的早诊早治率,降低“两癌”死亡率,钱桥街道社区卫生服务中心将结合目前新冠疫情防控需求,针对辖区35-64周岁妇女开展2022年度“两癌”免费筛查活动。现将有关事宜通知如下:
检查对象:
钱桥辖区内年龄35-64 周岁(1958年—1987年出生)的妇女。(注意:自2021年起,每名妇女三年内只能享受免费筛查一次,所以2021年已完成筛查者,今年将不再享受免费筛查。)
检查项目:
(一)乳腺癌检查
1、乳腺临床检查和乳腺彩色B超检查:对接受检查的妇女进行乳腺的视诊、触诊和乳腺彩色B超检查。
2、乳腺钼靶X线检查:对乳腺彩色B超检查可疑或异常者进行乳腺钼靶X线检查。
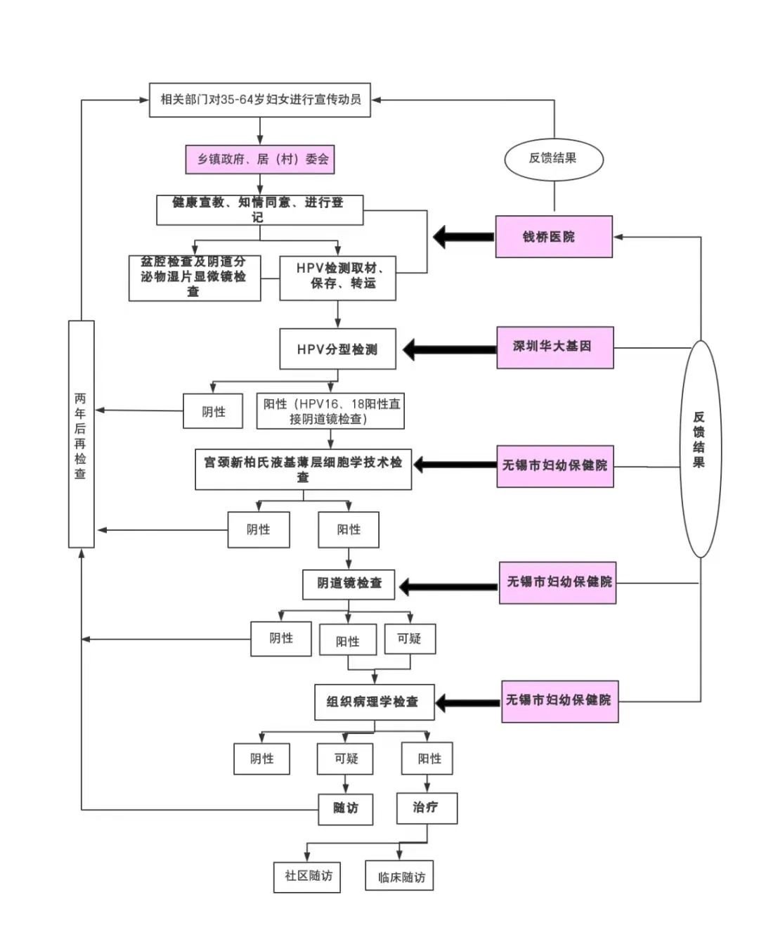
(二)宫颈癌检查
1、妇科检查、阴道分泌物湿片显微镜检查、HPV检测。
2、对HPV检测阳性对象再行宫颈新柏氏液基薄层细胞学技术检查(简称宫颈TCT),其中HPV16、18型阳性对象,直接进行免费阴道镜检查,阴道镜检查结果异常或可疑异常者再行免费宫颈组织病理学诊断。
3、对TCT检测结果异常或可疑者进一步进行阴道镜检查;对阴道镜检查结果异常或可疑者进行组织病理学。
检查地点:
钱桥街道社区卫生服务中心三楼妇产科
检查时间 :
2022年6月13日起每周一、三、四、六下午1:30-4:30,具体安排见社区通知。
如遇特殊情况(新冠疫情防控需要等)筛查将暂停或调整,后续将另行安排。
注意事项:
1.受检对象请务必携带身份证和医保卡 以及联系手机号码 到钱桥街道社区卫生服务中心三楼妇产科进行检查。
2. 月经期禁止体检。 做妇科检查、宫颈TCT检查及阴道镜检查前两天起禁止同房、阴道塞药及阴道冲洗。
3.憋尿进行腹部B超。 来检查时请先憋尿进行腹部B超检查,再依次做其他项目。
4.疫情防控仍不可忽视。 请注意做好个人防护,进入医院检查前请出示门铃码、行程码,佩戴口罩和配合做好体温测量。每天筛查限额130名。
咨询电话:0510-83219585
惠山区乳腺癌检查流程图
惠山区宫颈癌检查项目流程图





