
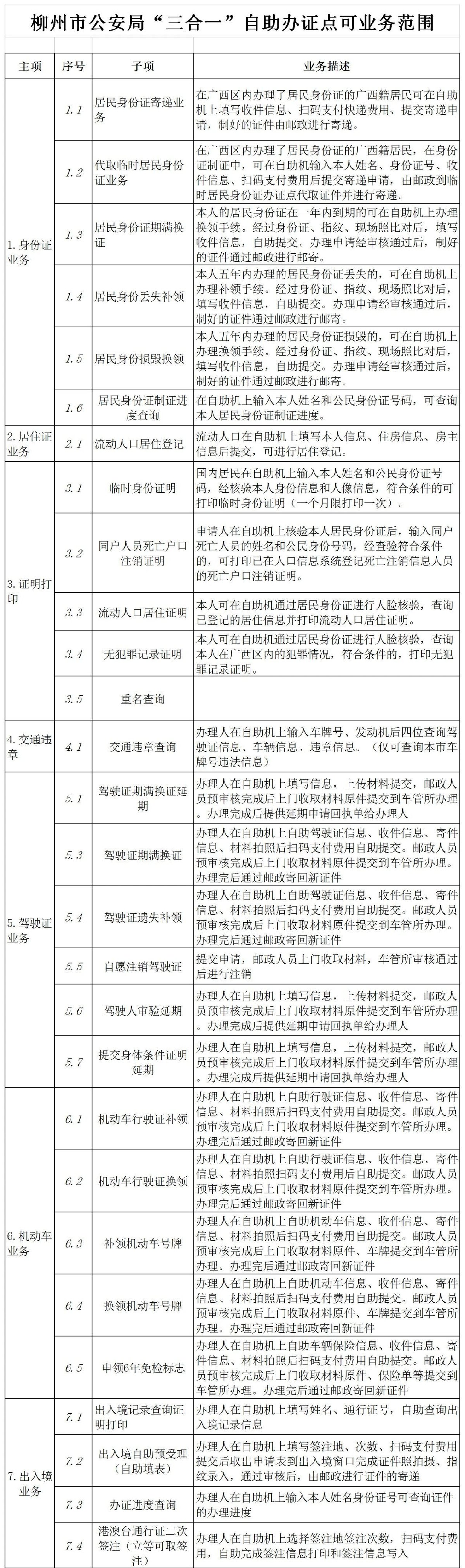
柳州市公安机关在全市(包括五县)开设了56个居民身份证自助受理点和三合一自助办证点,方便广西区内户籍群众自主办理身份证、居住证、证明打印、交通违章、驾驶证、机动车、出入境七大类共等29项相关业务(详见下图)。

温馨提示:
1.市民首次申请领取居民身份证、港澳台居民居住证免收证件工本费;
2.身份证到期换领、港澳台居民居住证换领、补领收取工本费20元/证;
3.身份证损坏换领、丢失补领收取工本费40元/证,申领临时居民身份证10元/证,居民身份证挂失申报登记免费。
地方特产2022-10-17 08:45:40未知

柳州市公安机关在全市(包括五县)开设了56个居民身份证自助受理点和三合一自助办证点,方便广西区内户籍群众自主办理身份证、居住证、证明打印、交通违章、驾驶证、机动车、出入境七大类共等29项相关业务(详见下图)。

温馨提示:
1.市民首次申请领取居民身份证、港澳台居民居住证免收证件工本费;
2.身份证到期换领、港澳台居民居住证换领、补领收取工本费20元/证;
3.身份证损坏换领、丢失补领收取工本费40元/证,申领临时居民身份证10元/证,居民身份证挂失申报登记免费。