
养老保险待遇资格认证
一、办理形式
网上办理,窗口办理,快递申请
二、所需材料
1、个人委托书
2、单位(社区)证明资料(通过单位(社区)申报认证方式的)
3、个人委托书(通过委托认证方式的)
4、社会保障卡
三、网上办理流程

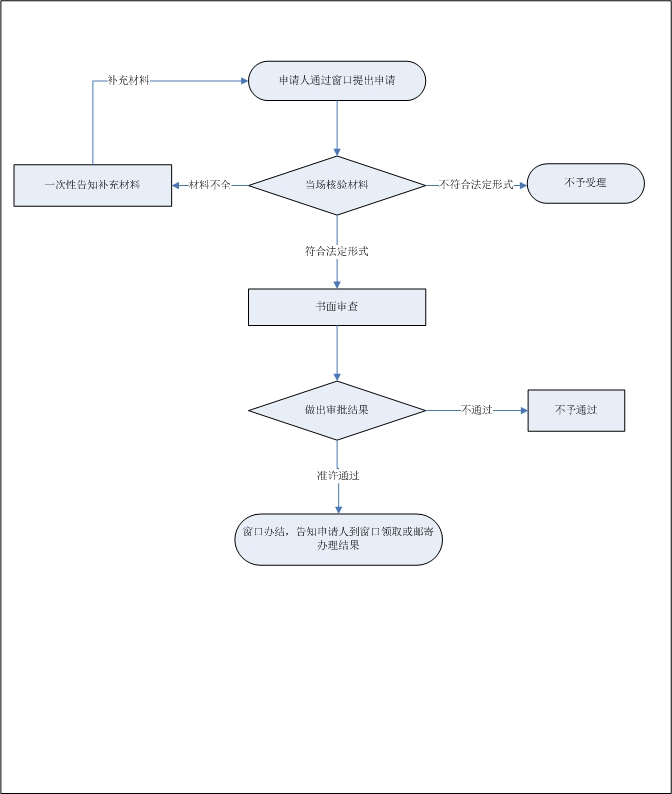
四、线下办理流程

五、办理窗口
1、潮州市社保经办大厅(政务分厅)
办理地点:潮州市城新路怡景大厦1楼社保经办大厅咨询窗口
办公电话:0768-2351702
办公时间:周一至周五 8:30-12:00,14:30-17:30;(每月最后一个工作日为月结日,暂停对外办公)
位置指引:可乘坐10路等公交车,在信怡园站下车。
2、漳州市行政服务中心漳州市·潮州市“跨省通办”专窗
办理地点:漳州市芗城区新华南路86号漳州市·潮州市“跨省通办”专窗
办公电话:0596-2072369
办公时间:法定工作日上午8:00-12:00;下午14:30-17:30
位置指引:乘车路线:公共汽车K1、A2、3、4、8、11、12、15、16、17、18、20、23、901路到行政服务中心站下车。





