
考生注册
考生应先进入广东省普通高考报名系统(网址为:https://pg.eeagd.edu.cn/ks),凭姓名、证件号注册考生账号,设置密码,并绑定手机号。
报名资格初核
报名前,考生应事先准备符合广东省报考资格的相关证明材料(含身份证、户口簿、学籍学历等材料),在所在中学或到县(市、区)招生办公室进行报名资格初核。
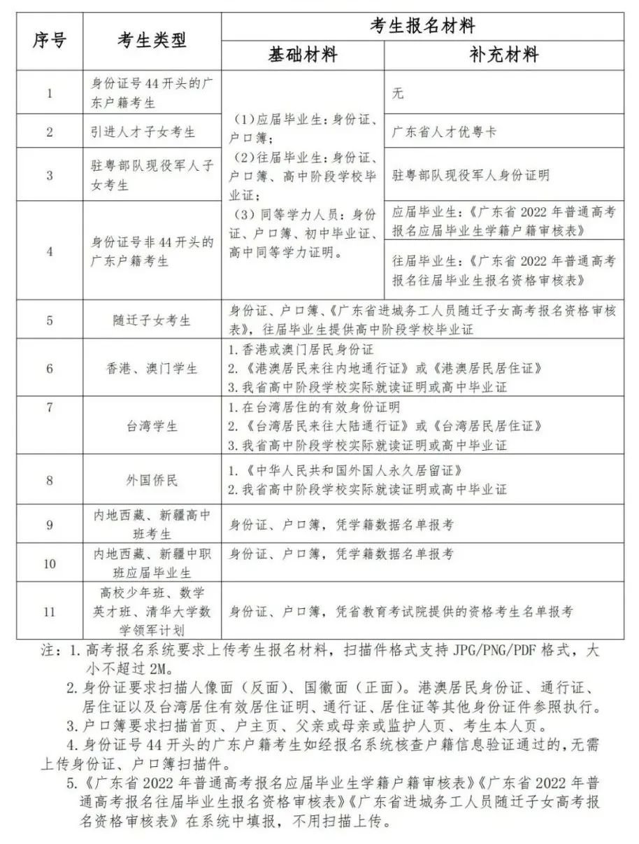
考生类型与所需报名材料清单如下:
应届毕业生可由所在学校事先核准考生报考条件和材料,到报名点集体办理报考手续。
往届毕业生、社会人员须持报名材料到市县招生考试机构指定的报名点办理报考手续。
经初核符合广东省高考报名条件的考生,由报名点派发考生号。
考生须提供真实的报名材料(含加分和优先录取资格材料),如发现有弄虚作假情况的,将纳入诚信体系严肃处理。





