
珠海灵活就业人员养老保险参保指南
一、适用人员范围
一是无雇工的个体工商户;二是未在用人单位参加基本养老保险的非全日制从业人员;三是依托电子商务、网络约车、网络送餐、快递物流等新业态平台实现就业,且未与新业态平台企业建立劳动关系的新型就业形态从业人员;四是国家和广东省规定的其他灵活就业人员。
二、各参保地所需的参保资料
注:港澳台居民在省内就业参保的,需同时提供本人有效证件,以便准确录入个人基本信息。
三、缴费基数
1.月缴费工资基数
在参保地企业职工基本养老保险的缴费工资基数上下限范围内由本人自行选择。
2.缴费比例
基本养老保险的缴费比例为20%,其中12%计入统筹基金,8%计入个人账户。
四、参保流程
(一)线下参保流程
符合参保条件的珠海灵活就业人员,可向参保地税务机关提出参保缴费申请,按规定申报缴费。
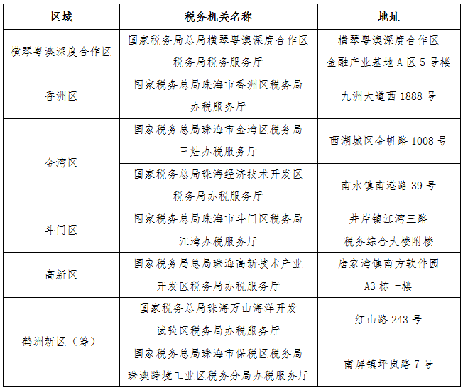
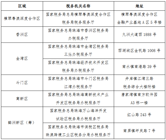
珠海市税务机关详细信息
联系电话:0756-12366
办公时间:周一至周五(上午9:00-12:00,下午2:00-6:00),法定节假日除外。
注:非珠海户籍的灵活就业人员需到市人才资源与就业服务中心办理就业登记,再凭有效身份证件、就业登记证明到税务部门办理参保手续。
(二)线上参保流程
目前,“粤税通”已实现珠海灵活就业人员(不限户籍)缴费登记、签订三方协议、调整缴费基数、清缴社保费、变更参保险种、变更社保联系方式、停保、查询个人参保信息、查询三方协议和查询缴费信息等多项功能。
珠海灵活就业人员医保参保指南
一、适用人员范围
法定劳动年龄内的下列人员可在省内就业地参加职工医保,不受户籍限制:
无雇工的个体工商户;未在用人单位参加职工医保的非全日制从业人员;依托电子商务、网络约车、网络送餐、快递物流等新业态平台实现就业,且未与新业态平台企业建立劳动关系的新型就业形态从业人员;国家和广东省规定的其他灵活就业人员。
二、参保资料和参保地
《通知》提到,灵活就业人员可凭本人有效身份证件在户籍地参加职工医保,也可凭本人有效身份证件和我省就业登记证明在就业地参加职工医保。
香港澳门台湾籍灵活就业人员可凭港澳台居民居住证在居住地参加职工医保,或凭我省就业登记证明在省内就业地参加职工医保。
无雇工的个体工商户可凭本人有效身份证件和个体工商户营业执照在注册登记地参加职工医保。
三、缴费基数和待遇
灵活就业人员由个人按月缴纳职工医保费,缴费基数和费率按各市政策执行,并按照我省医疗保障待遇清单有关规定逐步调整。
珠海市职工基本医疗保险缴费基数上下限一览表(2022年)
珠海市职工基本医疗保险待遇一览表(2022年)
注意:参加职工基本医疗保险的灵活就业人员, 虽然不能领取生育津贴,但是产前检查及分娩住院期间产生的合规生育医疗费用可以报销,报销比例同女职工一致。
四、参保方式
(1)珠海市户籍的灵活就业人员参加职工医保,可在“粵税通”小程序全流程办理,也可在工作时间内携带相关参保证件,前往我市任一办税服务厅进行办理。
(2)非珠海市户籍的灵活就业人员参加职工医保,可在工作时间内携带相关证件和证明材料,前往我市任一办税服务厅进行办理(“粵税通”小程序相关功能即将开通)。
珠海市各办税服务厅信息查询入口:点击查看
珠海灵活就业人员失业保险参保缴费攻略
(一)参保地
申请参加失业保险的无雇工个体工商户,可在注册登记地参加失业保险;其他灵活就业人员,可在本人就业所在市参加失业保险。
(二)缴费基数
1.首次参加失业保险原则上以其参保前灵活就业十二个月的平均收入申报失业保险缴费基数,按照国家和省规定的失业保险基准费率(单位和个人费率之和)缴纳失业保险费。其后每年7月申报一次缴费基数,申报后本年7月至次年6月按该缴费基数缴纳失业保险费。
2.申报的缴费基数不得低于失业保险关系所在地级以上市最低工资标准,月平均收入高于失业保险关系所在地级以上市上年度在岗职工月平均工资三倍的,以失业保险关系所在地级以上市上年度在岗职工月平均工资的三倍为基数申报。
3.首次参保时灵活就业不足十二个月的,按照实际就业月数的平均收入申报缴费基数。停止参保的灵活就业人员重新参保的,参照首次参加失业保险有关规定执行,若停保和重新参保时间在同一社会保险年度的,可不重新申报缴费基数。
(三)参保缴费注意事项
1.灵活就业人员失业保险费不实施补缴,已缴纳的失业保险费不退费。
2.参加失业保险的灵活就业人员停止参保时,应当向税务机关申请办理失业保险停保手续。灵活就业人员失业后重新就业的,可按规定再次参加失业保险,参保缴费时间累积计算。
(四)参保手续
灵活就业人员凭有效身份证件及就业登记向参保地主管税务机关办理参保缴费手续。为核实是否符合规定参保范围,在办理参保缴费业务时,灵活就业人员需配合税务机关签订《新业态平台就业人员参加失业保险重要事项告知书》。自办理参保缴费手续当月起按月申报失业保险费。
税务机关详细信息
联系电话
0756-12366
办公时间
星期一至星期五(上午9:00-12:00 下午2:00-6:00),法定节假日除外。





