
东营新就业无房职工租房补贴申请材料如下:
一、申请材料:
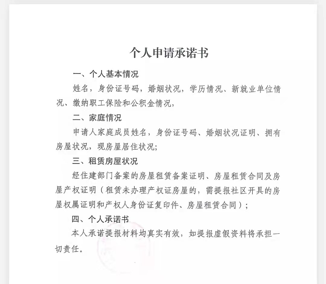
(一)申请人及家庭成员身份证、户口簿、婚姻状况证明相关材料原件和复印件(验原件收复印件);
(二)新就业前全日制学历或学位证书原件和复印件;
(三)就业创业凭证和社会保障个人权益记录单;
(四)填写个人申请承诺书;

(五)用人单位开具相关证明;

(六)经住建部门备案的房屋租赁备案证明、房屋租赁合同及房屋产权证明(租赁未办理产权证房屋的,需提报社区开具的房屋权属证明和产权人身份证复印件、房屋租赁合同);

(七)申请人银行卡复印件(注明开户银行);
(八)按照规定应当具备的其他条件:
二、具体各区县申请材料
1、东营区:点击查看
2、河口区:点击查看
3、垦利区:点击查看
4、利津县:点击查看
5、广饶县:点击查看
6、东营经济技术开发区:点击查看
7、东营港:点击查看





