
1、进入“山东交警”——“防疫物资通行证”申请入口(点击进入)
2.点击“新建申请”;
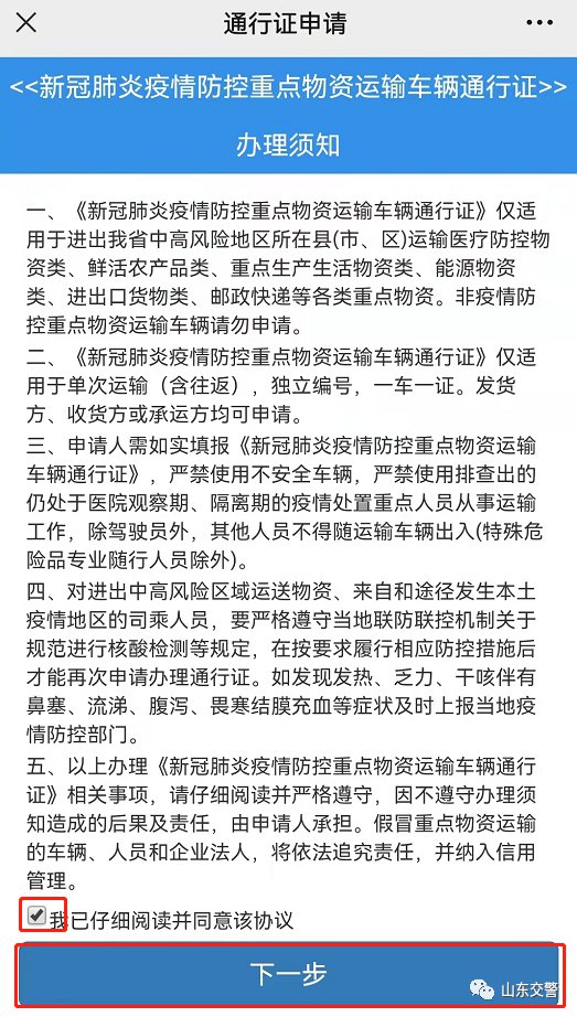
3.查看办理须知,勾选“我已仔细阅读并同意该协议”,点击“下一步”;
4.进入通行证申请页面,填报相应内容,上传证明材料,点击“保存”;
5.后台审核通过后,申请人可从填报司机联系方式收到【山东交警】发送的办理成功或驳回的短信;
6.进入“历史记录”,生成电子通行证;
7.驾驶人在测温正常的基础上,持通行证、绿色健康码和行程码、48小时内核酸检测阴性报告通行。





