
聊城企业申请职业培训补贴指南如下:
补贴对象
企业职工岗前培训:企业新录用的五类人员(与企业签订1年以上期限劳动合同,于签订劳动合同之日起1年内参加企业组织的岗位技能培训)。
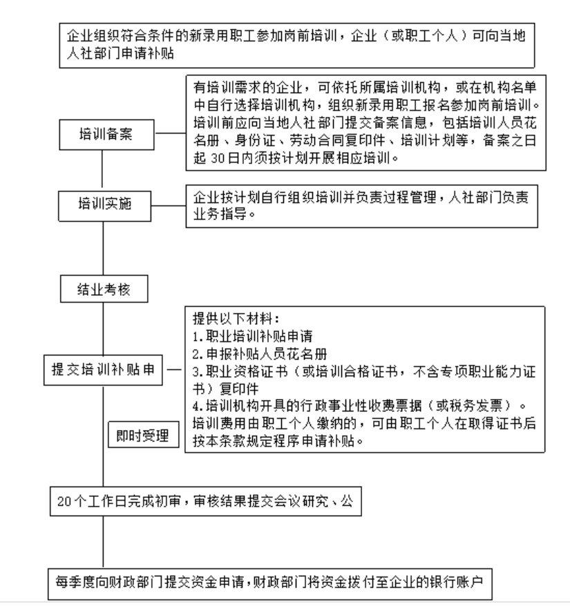
企业组织符合条件的新录用职工参加岗前培训,企业或职工个人可向当地人社部门申请补贴。
培训备案:
有培训需求的企业,可依托所属培训机构,或在机构名单中自行选择培训机构,组织新录用职工报名参加岗前培训。培训前应向当地人社部门提交备案信息,包括培训人员花名册、身份证、劳动合同复印件、培训计划等,备案之日起30日内须按计划开展相应培训。
补贴申请材料:
1、职业培训补贴申请
2、职业资格证书(不含培训合格证书)复印件
3、培训机构开具的行政事业性收费票据(或税务发票)等。培训费由职工个人缴纳的,可由职工个人在取得证书后按规定程序申请补贴。
4、申报补贴人员花名册
申请补贴人员《就业创业证》(或《就业失业登记证》,下同)等信息由人力资源社会保障部门核查。
申请流程
1、申请
向培训地人社部门提交职业培训补贴申请并提交相关材料
2、受理
人设部门即时受理申请
3、审核
20个工作日完成初审
4、公示
初审完成后,应按程序提交会议研究,将拟拨付补贴情况向社会公示,公示期为5个工作日。公示内容包括:享受补贴的人员名单(含隐藏部分数字的身份证号)、培训机构、培训专业(工种)、培训时间、培训成果、补贴标准、补贴金额等。同时公布人社部门的举报电话和电子邮箱,接受社会监督和实名举报。
5、发放
根据审核、公示情况,人社部门每季度向财政部门提交申请,由财政部门(或授权人社部门)按规定将补贴资金拨付到申请者本人银行卡(社保卡)账户或培训机构、企业在银行开立的基本账户,并将资金拨付情况录入“山东省公共就业人才管理服务信息系统”。
受理时间:5月至9月夏季办公时间工作日上午08:30一12:00,下午14;30一18;00;
10月至4月冬季办公时间工作日上午8:30一12:00,下午]4;00一17:30
受理地点:聊城市东昌府区东昌西路24号南楼1018室市劳动就业办公室
咨询电话:0635-8288391






