
高唐县2022年幼儿园招生方式如下:
招生方式:
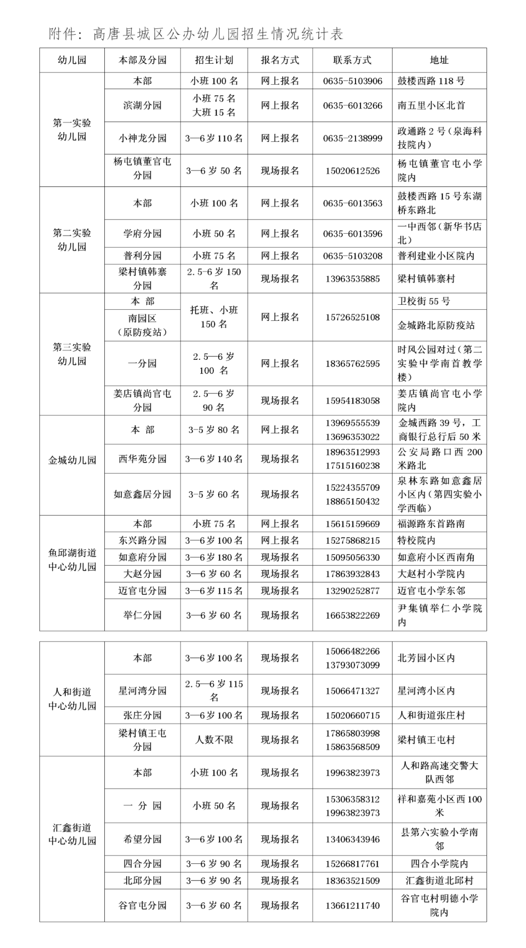
(一)城区公办园
原则上招收具有高唐县城区户口或在城区居住的适龄儿童。报名方式分为网上报名和现场报名两种,详见《高唐县城区公办幼儿园招生情况统计表》(见附件)。网上平台报名先后顺序不作为录取依据。
(二)镇街中心幼儿园、民办幼儿园
原则上招收具有本片区户口或在本片区居住的适龄儿童。采取现场报名方式,就近入园。各民办幼儿园要严格招生纪律,无证幼儿园不得招生。
招生报名原则:
(一)家长为幼儿相对就近选择园所报名。幼儿报名人数超出该园学位数时,采取摇号方式确定录取名单。居住区配套园优先满足本小区适龄幼儿入园需求,如有空余学位,可接受小区以外的幼儿报名。
(二)报名与收费相分离。秋季学期保教费应当在9月1日开学后收取。公办幼儿园和民办普惠幼儿园严格按照县发展改革局、县教育和体育局、县财政局核定的幼儿园保教费标准收取。如有提前收取保教费的幼儿园将移交市场监管部门立案查处,依法没收非法所得并处1-5倍罚款。






