
(一)奖励对象
引才奖励申请对象是为我市新引进各类别特色人才,及省级以上人才计划配套服务对象,并在我市登记注册的企业、非全额财政核拨的事业单位和各类依法在我市登记注册的组织,包括新引进人才首个我市用人单位,以及在新引进人才中起推动促进作用且具备人力资源服务合法资质的第三方单位(以下统一简称“引才单位”)。新引进同一人才的,引才奖励只能由一个引才单位提出一次奖励申领。
(二)申报条件
引才单位申领引才奖励须符合以下条件:
(1)人才须在2016年1月1日(含)以后新引进我市,与首个我市用人单位签订1年(含)以上正式劳动(聘用)合同,至申请时仍连续在首个我市用人单位工作。
(2)在人才获特色人才认定评定当月(含)至申请当月(含)期间,人才须在首个我市用人单位工作满6个月。
(3)引进人才的工作情况以劳动(聘用)合同、在我市单位缴纳养老保险及个人工薪所得税为准。
(三)奖励标准
(1)对2021年1月1日(含)以后新引进的特色人才,每引进1名,按以下标准一次性给予引才单位奖励:
(2)对2016年1月1日(含)至2020年12月31日(含)新引进的特色人才,每引进1名,按以下标准一次性给予引才单位奖励:
引才奖励每年集中受理申请一次,每个引才单位每年累计最高可获100万元引才奖励资金。
引才奖励以特色人才首次获认定评定的人才类别对应标准一次性核发,不随特色人才后续类别提升而提升,不重复奖励,不补差额。
(四)办理程序
(1)公告发布。市人力资源和社会保障局制定特色人才引才奖励年度申请公告,通过其门户网站进行发布。
(2)个人申请。特色人才下载并填写表格,连同申请材料,经所在单位审核并加具意见后,按要求向属地园区、镇(街道)人力资源和社会保障部门提交申请。
(3)初审。各镇街(园区)人力资源和社会保障部门受理申请,在受理截止之日起7个工作日内完成初审,将通过初审的申请人名单汇总,连同申请材料报送至市人力资源和社会保障局。
(4)复核。市人力资源和社会保障局对通过初审的申请人名单及申请材料进行复核。
(5)安全信用审查。市人力资源和社会保障局就通过复核的申请人名单征求市委组织部(市委人才工作领导小组办公室)、市发展和改革局、市科学技术局、市工业和信息化局、市公安局、市财政局、市市场监督管理局、市中级人民法院、市人民检察院、国家税务局东莞市税务局等有关部门意见。
(6)形成补助名单。市人力资源和社会保障局汇总安全信用审查各部门意见,并结合各部门意见形成补助名单。
(7)资金拨付。市人力资源和社会保障局会同市财政局,将补助名单和市级资金下达至各镇街(园区),由各镇街(园区)人力资源和社会保障部门,会同各镇街(园区)财政分局将市级和本级资金拨付至申请人账户。
申请不通过的,由市人力资源和社会保障局告知申请人并说明理由。
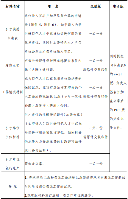
(五)所需材料
申请引才奖励需提交如下资料:





