
一、申请条件
符合条件劳动者在我市定点职业培训机构(以下简称培训机构)参加职业培训取得相应职业资格证书、职业技能等级证书、专项职业能力证书、特种作业操作证书、特种设备作业人员证书、培训合格证书(以下简称证书)的。
二、补贴标准
经培训后参加同一职业(工种)同一等级初次职业技能鉴定、专项职业能力考核获得职业资格证书、专项职业能力证书的,按照《山东省物价局山东省财政厅关于规范职业技能鉴定考试收费有关问题的复函》(鲁价费函【2016】 85号)收费标准给予职业技能鉴定补贴;对通过职业技能等级认定获得职业技能等级证书的,参照鲁价费函【2016】 85号文件执行。
《山东省物价局山东省财政厅关于规范职业技能鉴定考试收费有关问题的复函》(鲁价费函【2016】 85号)(点此下载)
三、申请流程
1、申请方式:有三种,分为个人申请、培训机构代领、企业申请
2、申请入口:山东公共就业人才服务网上服务大厅点此进入
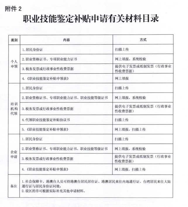
3、申请材料:

四、补贴到账
专帐资金的使用要按程序信息公开,公示时间不少于5个工作日,内容包括:领取补贴的单位或人员名单(含隐藏部分字段的身份证号)、补贴金额等。另外:“金蓝领”培训、新型学徒制培训等申请使用专帐资金的具体申领办法,由设区的市制定。





