广州医保怎么查个人账户余额(广州医保怎么查个人账户余额多少)

地方特产2022-10-08 17:35:59佚名

广州医保怎么查个人账户余额(广州医保怎么查个人账户余额多少)

  可以通过粤省事、穗好办等第三方微信小程序或者APP进行查询。

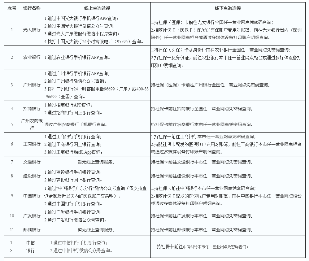
  对查询结果存疑的,可通过以下方式查询本人社保卡(医保卡)中医保个人账户的消费明细以及账户余额:

  1、持随社保卡(医保卡)配发的医保账户专用折到医保服务银行网点自助登折查询;

  2、持社保卡(医保卡)到医保服务银行网点多媒体自助终端查询;

  3、持社保卡(医保卡)到医保服务银行网点柜台查询或打印银行账户交易对账单;

  4、各医保服务银行提供的其它查询方式(如有调整以各医保服务银行最新公布为准):

  (点击图片可放大)

  

  

本文标签: 医保  银行  账户  医保卡  网点  

相关推荐

猜你喜欢

大家正在看