
第一步:实名认证登录粤省事小程序,找到【医保】,如图所示:
第二步:在【医疗】-【医保账户】,即可查看医保个人账户余额,如下图所示:
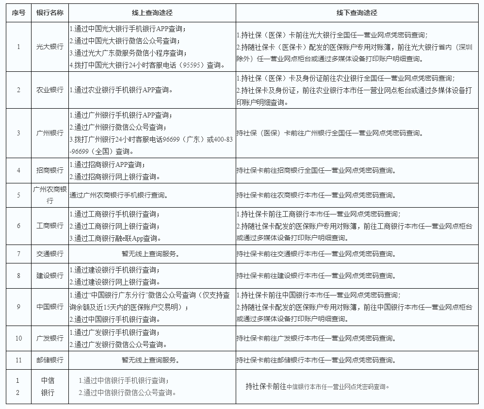
参保人员如果对粤省事、穗好办等第三方微信小程序或者APP的查询结果存疑的,可通过以下方式查询本人社保卡(医保卡)中医保个人账户的消费明细以及账户余额:
1、持随社保卡(医保卡)配发的医保账户专用折到医保服务银行网点自助登折查询;
2、持社保卡(医保卡)到医保服务银行网点多媒体自助终端查询;
3、持社保卡(医保卡)到医保服务银行网点柜台查询或打印银行账户交易对账单;
4、各医保服务银行提供的其它查询方式(如有调整以各医保服务银行最新公布为准):
(点击图片可放大)






