广州医保个人账户消费明细粤省事查询流程

地方特产2022-10-08 17:33:33佚名

广州医保个人账户消费明细粤省事查询流程

  第一步:实名认证登录粤省事小程序,找到【医保】,如图所示:

  

  第二步:在【医疗】-【医保缴费/支出明细查询】,即可查看医保个人账户消费明细,如下图所示:

  

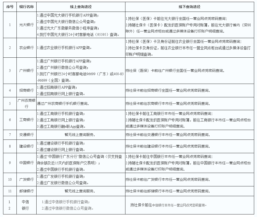
  线下查询

  1、持随社保卡(医保卡)配发的医保账户专用折到医保服务银行网点自助登折查询;

  2、持社保卡(医保卡)到医保服务银行网点多媒体自助终端查询;

  3、持社保卡(医保卡)到医保服务银行网点柜台查询或打印银行账户交易对账单;

  4、各医保服务银行提供的其它查询方式(如有调整以各医保服务银行最新公布为准):

  (点击图片可放大)

  

  

本文标签: 医保  银行  网点  明细  医保卡  

相关推荐

猜你喜欢

大家正在看