
一、网上办
➊交管12123APP
下载并登录交管12123APP,首页点击更多→驾驶证业务→驾驶证补换领业务,在线办理即可;

➋综合服务管理平台
登录交通安全综合服务管理平台(sd.122.gov.cn)点击业务办理→驾驶证业务→选择损毁换证/遗失补证在线办理。

二、自助办
24小时智慧警局线上线下同步运转,打破了时间限制,实现了24小时办理车驾管业务,既解放了警力,又为群众节省了时间。不用预约,不用排队,24小时随时服务,节假日也开放。

三、警邮服务站
首创“警医农保邮” 服务新模式,打造家门口的车管所!

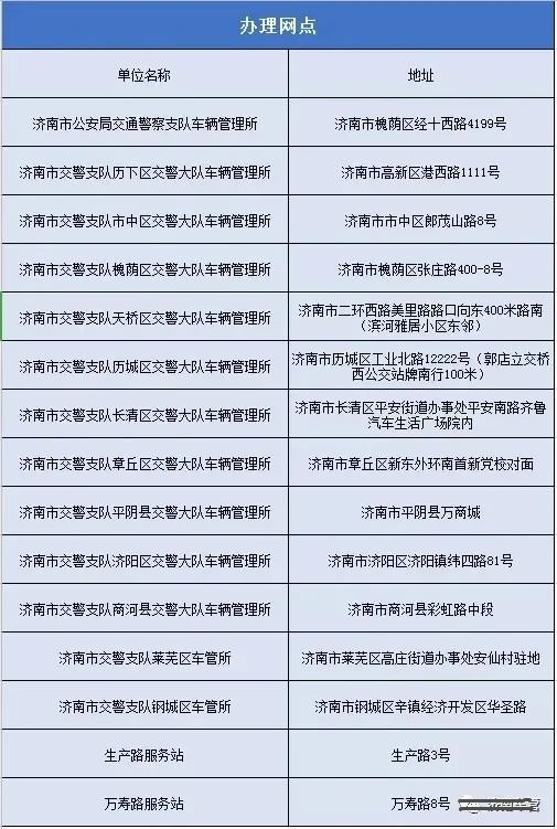
四、窗口办
本人持《居民身份证》原件、驾驶证、身体条件证明(可现场查体)到就近车管所办理。






