
活动时间:2019年3月1日-6月30日
活动详情:2019年3月1日起至2019年6月30日,使用手机Pay绑定符合银联标准的工商银行、交通银行、广发银行、浦发银行、邮储银行(借记卡、信用卡均可),招商银行(借记卡),每用户每天可享2次半价乘公交优惠。
使用绑定符合银联标准(卡号为62开头的)手机Pay乘公交。
工商银行(借记卡、贷记卡均可)
交通银行(借记卡、贷记卡均可)
招商银行(借记卡)
广发银行(借记卡、贷记卡均可)
浦发银行(借记卡、贷记卡均可)
邮储银行(借记卡、贷记卡均可)
银行卡支持"一分钱乘公交",其他银行的银行卡暂时无法使用。
目前,全市 6300 余台公交车均可刷手机 Pay 享受优惠乘公交车。
哈市九区、三县(尚志、巴彦、木兰)已完成新型“融合支付”设备改造的公交车均可参与本次活动;其中81路、92路、202路、361路因车辆待更新,未更新机具不支持本次活动;多票制线路3条(398、358、219),暂不支持本次活动,将于近期逐步启用,敬请期待。
提醒:哈市个别公交线路在安装哈尔滨城市通“融合支付”刷卡设备的同时,还安装有类似刷卡设备,只有通过哈尔滨城市通“融合支付”刷卡设备支付乘车,才可享受相关优惠(1分钱乘公交、普通卡9折、学生卡、优惠卡、老年卡等)。
也就是说要享受本次活动,刷卡设备上得有这个标志↓↓↓
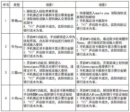
手机Pay刷卡步骤
活动支持华为、苹果、三星、小米等品牌手机 Pay,乘客使用手机乘坐公交车时需要开启 NFC 功能。
【支付方式】
1、使用工商银行绑定的闪付产品
用户使用手机闪付产品(目前支持苹果Pay、华为Pay和三星Pay),绑定符合银联标准工商银行金融卡(借记卡、贷记卡均可),靠近车载机收费感应区,即可“一挥即付”直接乘公交。
2、使用金融卡闪付
用户使用工银E通卡、薪金卡,靠近车载机收费感应区,即可“一挥即付”直接乘公交。
【更多活动信息】
1. 本次1分钱优惠乘公交活动支持华为、苹果、三星品牌手机Pay,使用手机Pay乘公交时请开启手机NFC功能,目前仅支持绑定工商银行银联卡使用。广大学生及半价刷卡乘车群体,也可使用手机Pay享受更大乘车优惠。
2. 本次手机Pay闪付单次优惠乘车上限为1.99元。即:2元以上(含2元)票价最高可享受1.99元优惠。绑定其他银行卡手机Pay闪付优惠乘公交活动及规则正在准备中,后续将陆续启动。
3. 本次针对银行卡闪付优惠乘公交活动,目前仅限工银E通卡、薪金卡用户,刷卡闪付乘公交尊享立减0.3元优惠。
5. 本次活动涵盖哈市9城区公交线路,其中81路、92路、202路、361路4条车辆待更新线路,多票制线路少量未完成设备系统升级,目前398路、358路、213路、219路暂不支持活动应用,将于近期逐步启用。
6. 闪付产品反应较灵敏,和公交卡叠加在一起时,会优先刷取银联卡,所以建议您分开放置,并远离刷卡区。
8. 如用户对本次活动有任何疑问,请拨打银联客服热线95516或工商银行客服热线95588咨询。
【具体操作方式】
1、华为Pay
2、苹果Pay
①打开 Wallet App
②轻点“添加借记卡或信用卡”或右上角的加号图标
③输入您银联卡的安全码,即可从 iTunes 帐户添加“信用卡或借记卡”。或者选择“添加其他卡片”, 并使用您的 iSight 摄像头输入银联卡信息。
3、小米Pay
4、三星Pay





