
湖南省人民政府办公厅关于全面推进城镇老旧小区改造工作的实施意见
湘政办发〔2021〕56号
各市州、县市区人民政府,省政府各厅委、各直属机构:
为抓好全省城镇老旧小区改造,着力改善人居环境,促进城镇高质量发展,根据《国务院办公厅关于全面推进城镇老旧小区改造工作的指导意见》(国办发〔2020〕23号),经省人民政府同意,提出如下实施意见。
一、明确工作任务
(一)工作原则。
坚持以人为本,突出改造重点。从人民群众最关心最直接最现实的利益问题出发,重点改造完善小区配套和市政基础设施,推动建设完整居住社区。
坚持因地制宜、做到精准施策。科学制定改造目标,合理制定改造方案,杜绝政绩工程、形象工程。
坚持居民自愿,调动各方参与。激发居民参与改造的主动性、积极性,充分调动小区关联单位和社会力量支持、参与改造。
坚持保护优先,注重历史传承。兼顾完善功能和传承历史,落实历史建筑保护修缮要求,保护历史文化街区和大树古树,延续历史文脉。
坚持建管并重,加强长效管理。将社区治理能力建设融入改造过程,促进小区治理模式创新,完善小区长效管理机制。
(二)工作目标。2021年新开工改造城镇老旧小区3529个,涉及居民50万户;到2022年,基本形成城镇老旧小区改造制度框架、政策体系和工作机制;到2025年,力争基本完成2000年底前建成的需改造城镇老旧小区的改造任务。
(三)改造范围。城镇老旧小区是指城市或县城(城关镇)建成年代较早、失养失修失管、市政配套设施不完善、社区服务设施不健全、居民改造意愿强烈的住宅小区(含单栋住宅楼)。重点改造2000年底前建成的城镇老旧小区,根据需要可适当将2001年至2005年底前建成的小区纳入改造范围但不得超过限定的比例,具体比例限值根据国家年度计划申报要求确定。国有企事业单位、军队所属城镇老旧小区按属地原则纳入地方改造规划和计划统一组织实施。已纳入城镇棚户区改造计划,拟通过拆除新建(改建、扩建、翻建)方式实施改造的棚户区(居民住房),不得纳入城镇老旧小区改造计划。严禁借城镇老旧小区改造之名变相搞房地产开发。
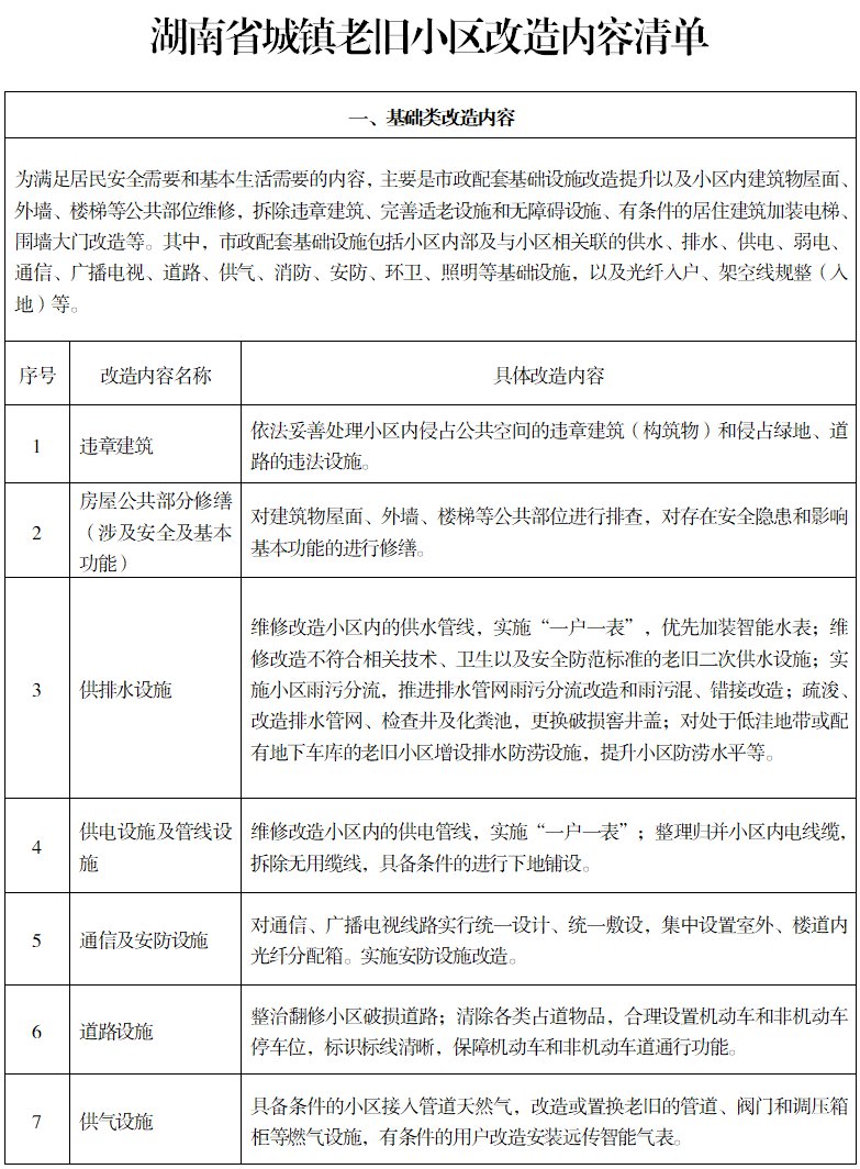
(四)改造内容。城镇老旧小区改造内容分为基础类、完善类、提升类。对基础类改造内容,坚持应改尽改。对有条件加装电梯的,应当纳入改造内容。各市州、县市区要结合实际,编制城镇老旧小区改造标准。结合城镇老旧小区改造,同步开展绿色社区创建。
二、科学组织实施
(一)开展调查摸底。各市州、县市区组织实地调查,摸清城镇老旧小区底数,包括小区数、居民户数、楼栋数、住宅建筑面积、群众改造意愿和筹资能力等,同时充分掌握小区及其周边市政配套基础设施、公共服务设施、闲置房屋及低效土地等情况,建立本地区城镇老旧小区台账,确保调查数据真实、完整、准确。有条件的地区同步开展城市体检。
(二)编制改造规划并建立项目库。城镇老旧小区改造规划应在推进城市更新、提升城市品质的总体框架下进行编制。各市州、县市区应加强统筹谋划,尽力而为、量力而行,结合摸底情况,科学制订“十四五”城镇老旧小区改造规划。养老、文化、教育、卫生健康、托育、体育、邮政快递、社会治安等有关方面涉及城镇老旧小区各类设施增设或改造计划,以及电力、通信、广播电视、供水、排水、供气等专业经营单位的相关管线改造计划,应主动与城镇老旧小区改造规划和计划有效对接,同步推进实施。各市州、县市区住房城乡建设部门会同发展改革、财政等部门,根据城镇老旧小区改造规划建立3年项目库,并及时动态调整,切实提高项目库质量,未进入项目库的项目不纳入资金补助范围。各市州、县市区城镇老旧小区改造规划和项目库应经同级人民政府同意后公开发布。
(三)制订年度计划。各市州、县市区根据城镇老旧小区改造规划,结合本年度项目执行情况,科学编制下年度改造计划及实施方案,经同级人民政府同意后,按要求上报并提交本地区财政承受能力论证评估报告,不得盲目举债铺摊子。实施方案的主要内容应包括年度目标任务、资金安排、补助标准、保障措施、改造小区清单等。对纳入年度改造计划的小区,应对改造内容、投资规模和资金筹措方式进行论证。对主动拆除违章建筑并就居民出资方案、让渡小区公共收益、改造后长效管理方式等达成一致的小区(包括移交政府安置的军队离退休干部住宅小区),优先纳入全省城镇老旧小区改造计划。省住房城乡建设厅、省发展改革委、省财政厅等单位按规定对各市州年度计划进行审核。
(四)确定改造方式。各地按照“统筹规划、多元共建、长效运营、自求平衡”的原则,因地制宜地确定改造方式,有条件的小(片)区应优先实施片区化改造。应结合实际合理划定改造实施单元,对位于城镇老旧小区周边但空间上相近的棚户区、危房(C、D级)、零星用地及低效用地等,可纳入同一改造实施单元集中连片改造,但财政专项资金的使用应严格执行有关规定。
(五)编制改造方案。确定改造实施主体,按照“一区一策”的原则制定小(片)区改造方案。要参照《湖南省城镇老旧小区改造方案编制大纲》编制改造方案,明确具体改造内容、合理估算投资、明确筹资方式。有条件的小区应引导潜在社会资本方、存量资源产权单位、物业服务企业、金融机构等参与编制。改造方案应按规定征得居民同意。各县市区要严格审定城镇老旧小区改造方案并报市州、省住房城乡建设部门备案。省市两级要加强指导和抽查检查。各地在办理项目立项审批时要与改造方案充分衔接,项目建设内容原则上应以改造方案所确定的改造内容为主。
(六)加强施工和验收管理。列入年度中央补助支持改造计划的小区应于当年年底前开工、次年年底前完工。各地应按有关规定对改造项目进行工程质量安全监管并确保安全。改造项目涉及历史文化街区、历史建筑的,应严格落实相关保护修缮要求。项目竣工后,建设单位按规定组织相关责任主体进行项目竣工验收并办理竣工验收备案,根据需要邀请街道、社区以及居民代表等参加。负责监督的工程质量监督机构应当对工程竣工验收的组织形式、验收程序、执行验收标准等情况进行现场监督。验收通过后,建设单位应做好竣工项目的资料整理、归档和移交工作。项目所在地住房城乡建设部门要现场核查老旧小区改造方案所确定的改造内容全部完工并通过验收后,方可认定小区改造完成。
(七)实施全过程信息化监管。省住房城乡建设厅牵头建立全省城镇老旧小区改造管理信息系统,构建上下联动、分级负责的监管体系,实现规划实施和项目储备情况在线监控、改造方案在线备案、项目实施进度在线调度、方案落实情况在线核对的全过程信息化监管。各县市区住房城乡建设部门对辖区城镇老旧小区改造信息真实性、准确性、完整性负责。市州住房城乡建设部门会同相关部门加强对辖区城镇老旧小区改造有关工作的监管。省住房城乡建设厅会同相关部门加强对全省城镇老旧小区改造工作的统筹管理和指导监督。鼓励有条件的地区通过建设智慧社区加强改造后小区的运维管理。
(八)建立长效机制。引导居民协商确定改造后小区管理模式、管理规约及业主议事规则,并作为小区列入改造计划的条件。对有条件成立业主大会的城镇老旧小区,街道办事处(城关镇人民政府)指导成立业主大会,选举业主委员会,引导其聘请物业服务企业实施物业管理。对不能成立业主大会或者成立业主大会条件暂不成熟的,可由社区托管。根据小区实际情况,也可实行业主自行管理或委托其他管理人管理。城镇老旧小区改造需加装电梯的,应执行既有住宅加装电梯相关规定,鼓励建立电梯物联网系统,加强运行监控。
三、合理共担改造资金
(一)合理落实居民出资责任。按照谁受益、谁出资原则,积极推动居民出资参与改造,可通过直接出资、使用(补建、续筹)住宅专项维修资金、让渡小区公共收益等方式落实。鼓励居民通过捐资捐物、投工投劳等支持改造。支持小区居民提取住房公积金用于加装电梯等自住住房改造。鼓励有需要的居民结合小区改造进行户内改造或装饰装修、家电更新。制定住宅专项维修资金用于城镇老旧小区改造的办法,建立健全城镇老旧小区住宅专项维修资金归集、使用、续筹机制。
(二)加大政府支持力度。省级财政统筹安排资金支持城镇老旧小区改造。中央财政资金、中央预算内资金及省级财政资金依据资金管理的相关规定和“保基本”的原则,重点支持基础类改造内容。市县人民政府对城镇老旧小区改造给予资金支持,可纳入国有住房出售收入存量资金使用范围。各级财政安排资金用于城镇老旧小区改造,可采取投资补助、项目资本金注入等方式,发挥财政资金的引导作用。要统筹教育、民政、卫生健康、文化、商务、体育等方面涉及住宅小区的各类资金用于城镇老旧小区改造,提高资金使用效率。对符合条件的城镇老旧小区改造项目,各地可通过发行政府专项债券等方式予以支持。
(三)加强金融支持。支持城镇老旧小区改造实施运营主体采取市场化方式,运用公司信用类债券、项目收益票据等进行债券融资,但不得承担政府融资职能,杜绝新增地方政府隐性债务。各地要加强与银行等金融机构对接,共商融资方案,争取信贷支持。政策性银行及商业银行加大产品和服务创新力度,在风险可控、商业可持续前提下,依法合规对实施城镇老旧小区改造的企业和项目提供信贷支持。
(四)推动社会力量参与。鼓励原产权单位对已移交地方的原职工住宅小区改造给予资金等支持。公房产权单位应出资参与改造。引导专业经营单位履行社会责任,出资参与小区改造中相关设施设备的改造提升,并与城镇老旧小区改造同步实施,改造后专营设施设备的产权可依照法定程序移交给专业经营单位,由其负责后续维护管理。统筹利用公有住房、社区居民委员会办公用房和社区综合服务设施等存量房屋资源增设各类服务设施,有条件的地方可通过租赁住宅楼底层商业用房等其他符合条件的房屋发展社区服务。通过政府采购、新增设施有偿使用、落实资产权益等方式,吸引各类专业机构参与设计、改造、运营。支持规范各类企业以政府和社会资本合作模式参与改造,鼓励充分挖掘改造项目的使用者付费来源,引入社会资本投入。对难以自求平衡的项目,可与所在地其他城市建设项目、特许经营项目搭配组合,以项目收益平衡城镇老旧小区改造和运营维护支出。支持以“平台+创业单元”方式发展养老、托育、家政等社区服务新业态。
(五)落实税费减免政策。专业经营单位参与政府统一组织的城镇老旧小区改造,对其取得所有权的设施设备等配套资产改造所发生的费用,可以作为该设施设备的计税基础,按规定计提折旧并在企业所得税前扣除;所发生的维护管理费用,可按规定计入企业当期费用税前扣除。在城镇老旧小区改造中,为社区提供养老、托育、家政等服务的机构,提供养老、托育、家政服务取得的收入免征增值税,并减按90%计入所得税应纳税所得额;用于提供社区养老、托育、家政服务的房产、土地,可按现行规定免征契税、房产税、城镇土地使用税和城市基础设施配套费、不动产登记费等。
四、完善配套政策
(一)优化改造项目审批流程。结合工程建设项目审批制度改革,精简城镇老旧小区改造工程审批事项和环节,构建快捷审批通道。对不涉及新增用地审批、历史建筑保护、环评审批、人防审批以及《建设工程消防设计审查验收管理暂行规定》第十七条规定情形等的城镇老旧小区改造建设项目,可将立项用地规划许可阶段、工程建设许可阶段与施工许可阶段合并为一个阶段,由项目所在地市县人民政府组织有关部门联合审查改造方案,认可后由相关部门并联审批。对不涉及土地权属变化的,可用已有用地手续等材料作为土地证明文件,无需再办理用地手续。对于内部增设公共设施符合相关规划要求,不涉及提高容积率和建筑密度、降低绿地率的,免于办理建设工程规划许可。对不涉及建筑主体结构变动、不涉及加装电梯、不涉及需依法进行消防设计审查的城镇老旧小区改造项目,在设计单位提交有关书面说明意见、项目建设单位作出承诺后,可不进行施工图审查及备案,不进行消防设计审查,相关部门加强事中事后监管。全面实行联合验收。
(二)完善适应改造需要的标准体系。各地可参照《湖南省城镇老旧小区改造技术导则》,因地制宜制定本地技术细则。鼓励综合运用物防、技防、人防等措施满足安全需要,及时推广应用新技术、新产品、新方法。因改造利用公共空间新建、改建各类设施涉及影响日照间距、占用绿化空间的,可在广泛征求居民意见基础上一事一议予以解决。
(三)加强规划政策支持。改造时不简单套用新建小区规划建设要求,在依法完善相关手续的前提下,允许进行必要的新建、改建、扩建和使用功能转换。改造实施单元内的零星城市危房(C、D级),在符合规划条件的前提下,允许就地拆除重建,重建建筑不影响周边住宅采光照明标准(或取得周边住户同意)并符合规划限高要求的,可适当提高建筑高度。在不违反国家有关强制性规范、标准和国土空间规划,并征得相关利害关系人同意的前提下,对利用小区及周边存量土地建设各类环境及配套设施和公共服务设施的,可适当放宽建筑密度、容积率等技术指标上限;对改造实施单元内厨房、卫生间等基本功能缺失的房屋,经相关部门批准可增加户内面积用于完善相关基本功能。
(四)明确土地支持政策。鼓励集约利用小区既有用地和存量房屋资源。改造实施单元内依据规划不能进行单体设计和单独使用的边角地、夹心地、插花地等零星地块,依照有关规定可以参照市场价格协议出让,补缴土地出让价款,涉及出让的必须开展地价评估、集体决策、结果公示。对利用小区内空地、荒地、绿地及拆除违法建设腾空土地等加装电梯、建设各类环境及配套设施和公共服务设施的,可不增收土地价款。改造实施单元内的项目,可采取收购和政府零星征收相结合的模式实施,零星征收后的土地可按照国家相关规定一并实施改造开发。改造实施单元内的国有划拨用地棚户区改造项目,可采取划拨方式供地,在原地或异地进行安置,并可按经济适用房办理产权。经相关部门批准同意,在改造中进行加层或增加户内面积的,原土地性质为划拨且按经济适用房办理产权的,可保留划拨用地性质;原土地性质为出让且未突破原出让合同容积率的,不增收出让价款。涉及利用闲置用房等存量房屋建设各类公共服务设施的,可在一定年期内暂不办理变更用地主体和土地使用性质的手续。增设服务设施需要办理不动产登记的,立项前与相关方达成权属协议,在依法明晰产权的基础上,不动产登记机构应依法积极予以办理。
五、强化组织保障
(一)加强统筹协调。建立“省级统筹、市县落实、街道和社区参与”的工作机制。省级层面建立统筹协调工作机制,及时研究解决有关重大问题,统筹推进全省城镇老旧小区改造工作。各市州、县市区人民政府是本地区城镇老旧小区改造工作的责任主体,政府主要负责人要亲自抓,要健全工作机制,落实配套政策,科学有序推进城镇老旧小区改造工作。
(二)明确部门职责。住房城乡建设部门负责牵头推进城镇老旧小区改造工作,会同发展改革、财政部门编制城镇老旧小区改造规划和年度改造计划,组织改造计划实施情况的监督检查。发展改革部门负责做好项目立项工作,并按照中央预算内投资管理办法,会同住房城乡建设部门做好相关工作。财政部门负责城镇老旧小区改造专项资金中期规划和年度预算编制,确定专项资金分配方案、下达专项资金预算,对专项资金的使用管理情况进行监督和绩效管理。财政、发展改革、住房城乡建设等部门按照相关规定协同推进符合要求的城镇老旧小区改造项目发行政府专项债券。市场监管部门负责城镇老旧小区加装电梯的安全监督管理。教育、民政、自然资源、卫生健康、文化旅游、商务、广播电视、体育、地方金融监管、通信、邮政、电力等相关部门单位按照职责分工,配合做好城镇老旧小区改造工作。
(三)发挥基层和群众的积极性。坚持共同缔造理念,将城镇老旧小区改造与加强基层党组织建设、居民自治机制建设、社区服务体系建设有机结合。积极推动设计师、工程师进社区。充分发挥社会监督作用,畅通投诉举报渠道。搭建沟通议事平台,发动居民积极参与改造方案制定、配合施工、参与监督和后续管理、评价和反馈小区改造效果等。
(四)广泛宣传引导。各市州、县市区要充分利用传统媒体和网络平台,多角度、全方位宣传城镇老旧小区改造的重要意义,营造社会各界支持、群众积极参与的浓厚氛围。
本实施意见自发布之日起施行。以往规定与本实施意见不一致的,以本实施意见为准。
附件:湖南省城镇老旧小区改造内容清单
湖南省人民政府办公厅
2021年9月3日






