
汨罗市最新城乡居民医保报销政策
特别说明:“城镇居民医保”与“农村合作医疗”已合并,统称“城乡居民医保”。

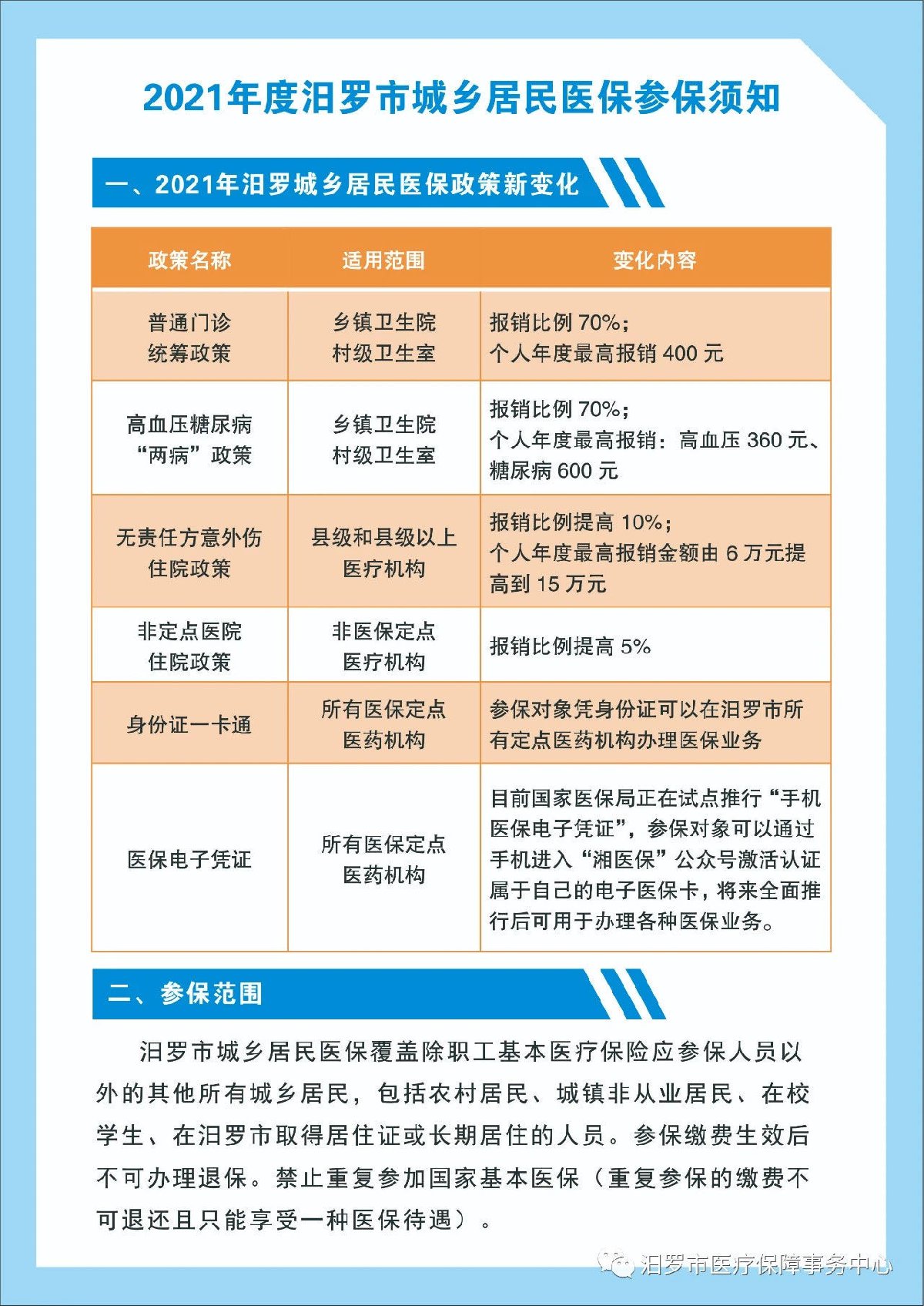
新的利好政策主要有五项
一是城乡居民医保基本医疗年度报销封顶线达15万元,大病保险年度封顶线提高到30万元,一人一年最多可报到45万元。
二是参保居民在协议基层医疗卫生机构(镇卫生院、行政村卫生室)发生的合规门诊医疗费用纳入门诊统筹资金支付范围,按70%比例支付,最高支付限额为400元;高血压、糖尿病患者在协议基层医疗机构就诊时符合用药范围规定的降血压、降血糖药品费用,按照70%比例支付,高血压患者每年最高支付限额360元,糖尿病患者每年最高支付限额600元。
三是城乡居民医保无责任方意外伤害报销,政策内费用报销比例在现有基础上提高10%,封顶线由原来的6万元调整到15万元。
四是城乡居民域外非定点医院报销比例由原来的50%提高到55%,起付线仍然统一按原定的1500元。五是城乡居民因普通疾病及无责任方意外伤害住院,省级定点医疗机构实际报销比例不足30%的,按其实际住院费用减起付线后30%保底报销。
汨罗市医保局常用咨询电话
参保缴费咨询:5232165
异地就医咨询:5234095
特殊门诊咨询:5209936
大病二次补偿:5208266
综合政策咨询:5231095





