岳阳工伤网上认定入口 岳阳工伤网上认定入口网址

地方特产2022-10-02 21:15:18未知

岳阳工伤网上认定入口 岳阳工伤网上认定入口网址

  岳阳市工伤认定申请

  在线申请:点此进入

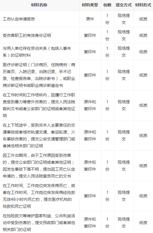
  申请所需材料:身份证明、工伤认定申请表、医疗诊断书、劳动关系

  

  

  咨询电话:0730-8251899

本文标签: 工伤  岳阳市  在线  诊断书  所需  

相关推荐

猜你喜欢

大家正在看