
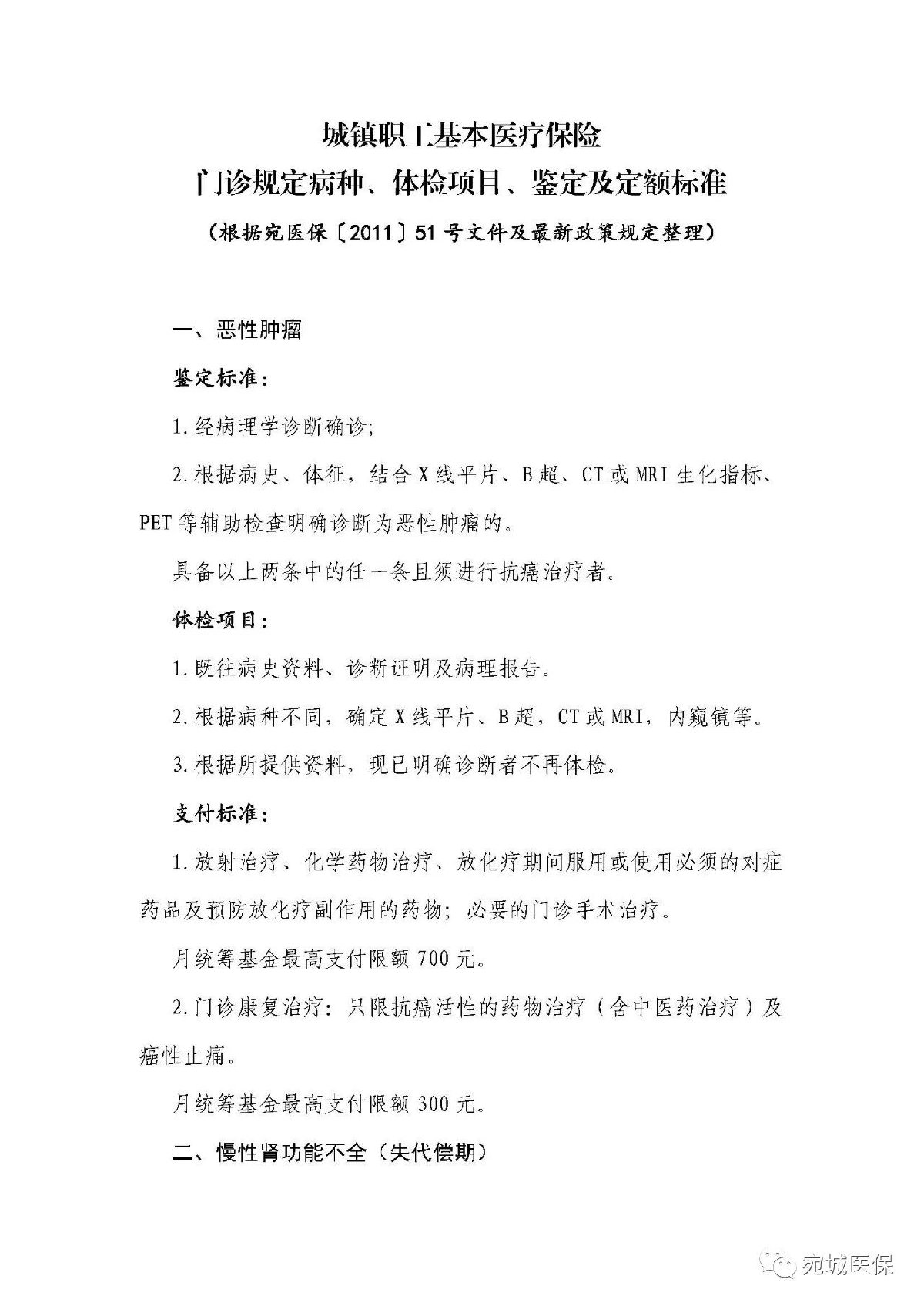
南阳市城镇职工医保门诊规定病种、体检项目、鉴定及定额标准











城镇职工医保门诊慢性病病种(共计15种):
参保居民和参保职工的门诊慢性病病种略有不同。按照《南阳市城乡居民基本医疗保险门诊慢性病管理暂行办法》以及《南阳市职工基本医疗保险门诊规定病种、体检项目、鉴定及定额标准》文件规定,我市暂定城镇职工医保门诊慢性病病种15个。具体如下:
(1)恶性肿瘤;(2)慢性肾功能不全(失代偿期);(3)异体器官移植;(4)急性脑血管病后遗症;(5)伴严重并发症的糖尿病;(6)肝硬化(肝化失代偿期);(7)心肌梗塞型冠心病;(8)慢性支气管炎肺气肿;(9)类风湿性关节炎;(10)慢性心功能不全(心功能Ⅲ级);(11)精神分裂症;(12)再生障碍性贫血;(13)系统性红斑狼疮;(14)肺结核;(15)丙型肝炎。





