
许昌离婚协议书模板
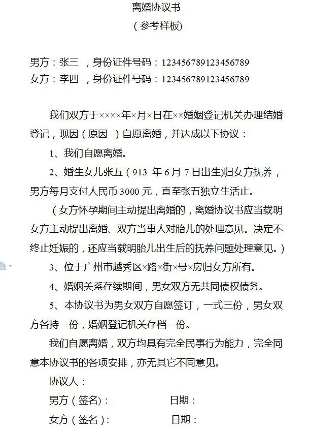
离婚协议书基本内容协议主要包括如下几个方面:
1.当事人的姓名住址等身份状况;
2.结婚登记的时间、登记机关、离婚的理由;
3.子女出生时间,抚养权的约定和抚养费的承担以及给付时间和方法;
4.夫妻共同财产分割的约定,其中包括夫妻共同债务的分担等。
注意:
1.离婚协议书应当一式三份,双方当事人各持一份,婚姻登记机关存档一份。
2.有条件的地区,离婚协议书应当使用计算机打印。离婚协议书由当事人手写的,应当使用黑色墨水钢笔、签字笔书写,另复印两份,原件交婚姻登记机关存档。
3.离婚协议书上任何内容有涂改的,均应当重新打印或者书写。





