
2021山西晋惠保办理须知:
参保时间:2021年10月9日-11月30日
参保费用:69元/年/人
适用人群:山西省基本医疗保险参保人(含城镇职工、城乡居民)
投保流程:点击查看
▶两增加:在可保障医保内住院医疗费用基础上,增加了医保外住院医疗费用责任,最高可报销150万,可让山西的老百姓能够报销更多项目,放心用医保外更有效果的医药和治疗手段;二是特药的种类,由去年的18种增至100种,其中覆盖国内特药25种、海外特药75种。
▶一放宽:“晋惠保2021版”,参加山西省社会医疗保险的参保人均可投保,不限年龄、户籍、健康状况,无需体检,不设等待期,较之去年,今年的参保条件对于既往症的约定更为宽松。
保障期间:一年(2021年12月01日零时起至2022年11月30日二十四时止,续保客户起保日期和上年保期相连接)
新保客户:2021年12月01日零时起至2022年11月30日二十四时止
续保客户:起保日期和上年保期相连接
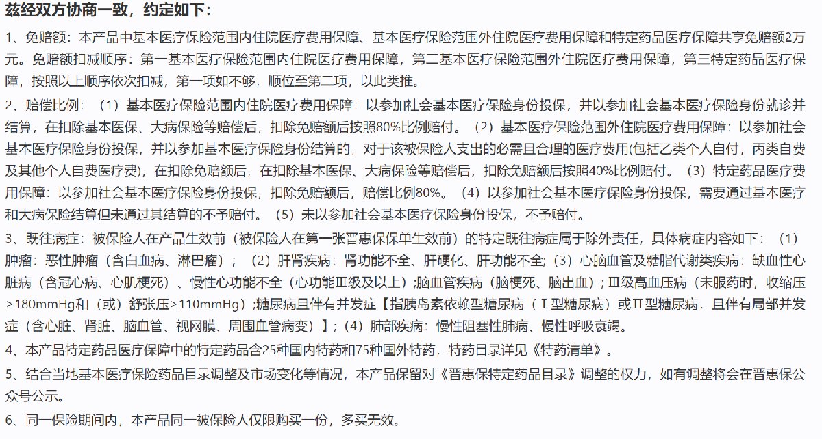
▶医保政策范围内住院医疗保障
保险期间内,被保险人因疾病或意外(符合基本医保意外责任)而发生的住院医疗费用,经山西省医疗保险报销后,应由其个人负担的医保报销政策范围内的自付费用
▶医保政策范围外住院医疗保障
保险期间内,被保险人因疾病或意外(符合基本医保意外责任)发生的住院医疗费用,经山西省医疗保险报销后,应由其个人负担的医保报销政策范围外的自付费用
▶医保政策范围外特定药品保障
保险期间内,被保险人经专科医生诊断并开具处方,在指定医院、药店购买并且使用合同约定的国内25种特定药品+国外75种特定药品费用
-----------------------------
2020年9月29日,由中国人民财产保险股份有限公司山西省分公司倾情定制的保险产品、北京圆心惠保科技有限公司技术支持、北京华夏保险经纪公司提供销售服务的惠民保险产品——“晋惠保”上线啦!
“晋惠保”是一款省级定制普惠性型的费用补充型医疗保险,福泽整个山西省,是咱们山西人专属的补充医疗保险。
作为山西最“接地气”的项目之一,“晋惠保”从民众中来,再到民众中去。为进一步满足全省广大人民群众多元化、多层次健康保障需求,特别是因发生重大疾病个人负担过重致贫、返贫现象发生,“晋惠保”本着“广覆盖、高保障”原则,聚焦医保延伸,结合参加基本医保的人群结构、用药需求、医疗费用等因素,精心设计,彰显山西温度。
“晋惠保”通过对医保报销外的其他药品费用进行补充保障,切实解决了本地患者“买药难、买药贵”的问题。产品充分体现了“惠民”属性,让千万民众实实在在地获得更好的医疗体验。
你不能错过“晋惠保”的几大理由
01惠民福利 保费低廉
山西人专属的惠民项目,只需59元/人,相当于六碗刀削面的价格。保险生效后,按照80%比例赔付,持续守护家人健康。
02百万保障 看病不愁钱
最高可获得300万保障,基本医保报销范围内的住院医疗费最高150万,特殊药品费用最高150万。一人可为全家投保,看病不愁钱,全家都安心。
03不限年龄 无需体检
“晋惠保”面向山西全省,不限年龄、不限职业、不限户口所在地,均可参保;无需体检,无需健康告知,均可参保;只要您是山西省基本医疗保险(职工基本医疗保险、城乡居民基本医疗保险)的参保人就可以投保。
04增值服务 更多关怀
送药上门服务、特药直付服务、癌症基因立减服务、慈善赠药申请服务、海南博鳌乐城海外药品就医门诊预约等5大健康服务,给您和家人更贴心的陪伴守护。
参保时间:2020年9月29日至2020年11月30日
保障期间:1年(2020.12.1-2021.11.30)
保障对象:参加山西省及所辖各地市基本医疗保险(包括城镇职工基本医疗保险、城乡居民基本医疗保险)的参保人
每人保费:59元
购买份数:每个被保险人年度内仅可购买1份,多买无效
投保流程:点击查看





