
关于逐步恢复办理驾管业务的公告
为最大限度回应汛情、疫情以来我市群众对驾管业务恢复的迫切愿望,洛阳交警本着人民至上的原则,经过加班对515例各项驾管业务的反复测试,已基本解决了因系统修护造成的体检、审验照片上传,公安网与互联网信息交互,驾驶证记分运算等十余项关键技术问题,目前系统已全面恢复。鉴于当前疫情防控工作的需要,为积极回应群众呼声,最大程度的减少人员聚集,降低交叉感染风险,现就驾管业务恢复情况公告如下:
全面恢复业务类型
一、驾驶人驾管报名建档受理业务。驾驶人考试报名建档线上受理业务可利用我市前期已搭建驾驶人综合业务平台在全市160个驾校架设的终端设备,启动 “云服务”、“云传递”工作;对尚未架设服务终端的28个驾校学员受理及增驾大中型驾驶资格学员受理业务,可在严格遵守各项疫情防控措施的情况下,为最大限度节约群众路程及时间成本、减少人员聚集造成的疫情防控风险,可暂由驾校专职业务人员代为到驾驶人管理所驾业科业务大厅进行线下窗口受理。
二、军人、外籍驾驶证换证受理业务。持军队和武装警察部队机动车驾驶证申领机动车驾驶证业务、持境外机动车驾驶证申领驾驶证业务。
三、变更考试地、注销在学档案受理业务。对于转入我市的驾驶人或本人自愿注销在学业务的在学考生,可由持证者本人携带相关材料至驾驶人管理所驾业科业务大厅(地址见附件)进行线下窗口受理。
四、驾驶证档案更正受理业务。对于因合法原因需进行驾驶证档案信息更正的驾驶人,可由持证者本人携带相关材料至驾驶人管理所档案科业务大厅(地址见附件)进行线下窗口受理。
五、校车驾驶人资质申领及取消、驾驶证自愿降级、变更驾驶证信息、换证、补证、驾驶证转入业务。需办理以上业务的群众可携带相关材料至驾驶人管理所档案科业务大厅、城市区各车驾管中队及各县区车管所(地址见附件)进行线下窗口受理。
六、驾驶人体检业务。需进行驾驶证申领、换证等涉及体检业务的群众,可直接至全市各指定医院及洛阳市驾驶人适应性体检中心全市各网点进行体检,体检结果由公安系统直接进行后台信息交互,群众在办理受理时仅需进行个人承诺签名,无需群众向受理窗口提交纸质证明。
七、交管“12123”APP及122交管互联网平台可受理业务。学法减分业务。
【重要提醒】以上1-5项线下窗口受理业务,涉及我市各车驾管中队、各县区车管所业务窗口的,为保证群众疫情期间人身安全及场所安全,应严格遵守之前下发的“预约办”要求,群众应在我市警民通APP上,进行提前预约,切实做好防疫措施。涉及驾驶人管理所各受理窗口的,采取“及时办”分流措施,在确保人员不发生聚集的前提下,坚决落实“中午不打烊”、“周六周日不休息”的疫情期间便民服务措施,切实做好群众服务工作。
部分恢复业务类型
一、满分教育及考试业务。驾驶证记8分以下审验和记满12分需网上学习的,可通过“交管12123”平台学习,已全面恢复;驾驶证记9一11分和校车驾驶员、外地驾驶证转入学习、记满12分以上现场教育、满分考试等需线下现场开展的业务,按照各级防疫部门“最大限度减少人员聚集”的要求,暂停开展。
二、驾驶证审验、换证业务。一个记分周期内未扣分或通过交管“12123”APP进行学习后可以进行记分消除的驾驶人审验、换证业务,已全面恢复;实习期满换证等需参加现场考试的业务受理,按照各级防疫部门“最大限度减少人员聚集”的要求,暂停开展。
三、驾驶人考试预约业务。对于在汛情前已预约考试学员在互联网系统统一批量考试预约取消、学员已考成绩录入、“12123”预约信息取消等业务受理,已全面恢复;各科目驾驶人考试预约,因驾驶人考试疫情管控暂停措施,暂停开展。
暂缓恢复业务类型
一、驾驶人考试业务。为最大限度减少人员聚集,目前各科目驾驶人考试、申领增驾考试、注销恢复考试、实习期满考试等需现场开展的业务,暂缓恢复。
二、出证、注销最高准驾车型、满分教育现场学习业务。以上业务受理环境相对密闭,为保证群众人身安全,视疫情形势适时恢复(恢复时间另行通知)。
窗口业务疫情防控期间受理注意事项
一、前来办理业务期间须全程佩戴一次性使用医用口罩,主动出示健康码,测量体温。
二、办理业务期间请与他人保持一米距离,在业务窗口不要聚集,即办即走,不要逗留。
三、办事群众14天内有重点区域居住史或与重点人群接触史,有发热、咳嗽等不适症状的,请按疫情防控政策及时就诊和隔离。
四、通过预约申请的群众,请在预约的时段内按时到达,逾期可能影响办理业务速度。
目前全国疫情形势仍复杂、严峻,根据河南疾控、洛阳疾控陆续发布的防控提醒,洛阳交警正在全力协调各方面力量,尽最大努力做到在保障广大考生生命健康安全前提下有序恢复各项驾管业务。请广大考生继续保持高度的防护意识,让我们齐心协力巩固来之不易的防控成果,为防控疫情作出自己的贡献!同时感谢您对洛阳驾管工作支持和理解!
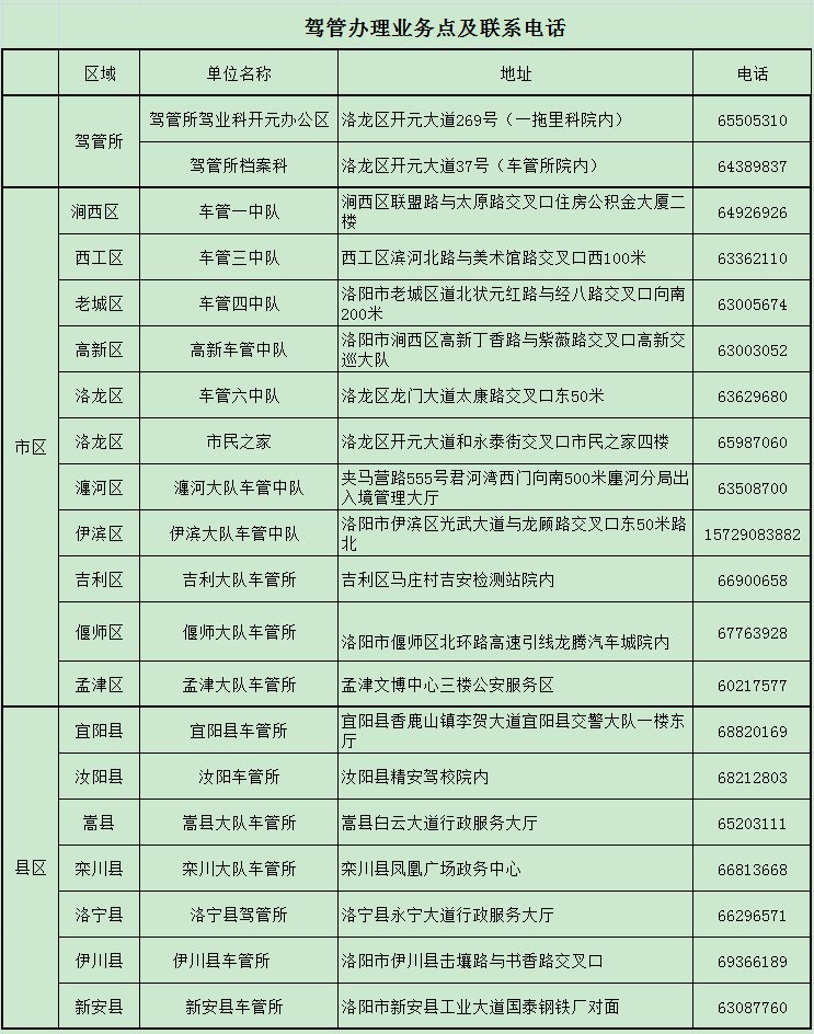
附:驾管办理业务点及联系电话






