
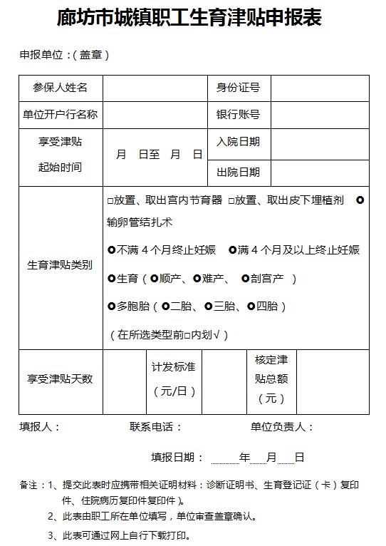
▶廊坊市城镇职工生育保险津贴申报表模板(如下图所示)
廊坊市城镇职工申领生育保险津贴,需填写并提交《廊坊市城镇职工生育保险津贴申报表》。
▶点击下载《廊坊市城镇职工生育保险津贴申报表》
▶填写说明:
①职工本人自行下载打印生育津贴申报表。
②提交生育保险津贴申报表时需附带相关证明材料,包括诊断证明书、生育登记证(卡)复印件、住院病历复印件等。
③表格由职工所在单位填写,并由单位审查盖章确认。
地方特产2022-09-29 15:30:13佚名

▶廊坊市城镇职工生育保险津贴申报表模板(如下图所示)
廊坊市城镇职工申领生育保险津贴,需填写并提交《廊坊市城镇职工生育保险津贴申报表》。
▶点击下载《廊坊市城镇职工生育保险津贴申报表》
▶填写说明:
①职工本人自行下载打印生育津贴申报表。
②提交生育保险津贴申报表时需附带相关证明材料,包括诊断证明书、生育登记证(卡)复印件、住院病历复印件等。
③表格由职工所在单位填写,并由单位审查盖章确认。
廊坊个人社保缴纳方式 廊坊社保卡怎么缴费
廊坊市城镇职工生育保险备案登记表下载入口