
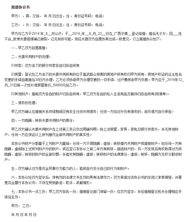
廊坊离婚协议书模板如下(仅供参考):
【相关说明】:
廊坊离婚协议书包含以下内容:
1.当事人基本个人信息(姓名、身份证信息等)
2.当事人婚姻信息(何时结婚、离婚原因)
3.双方自愿离婚
4.夫妻共同财产处理(存款、房屋及其他财产)
5.债务处理
其他说明:
1、夫妻双方的意思表示是真实的;
2、该协议必须经过相关国家机关的认可才生效;
3、该协议必须包括双方离婚的意愿,并且妥善处理小孩抚养权及抚养费问题,否则协议无效;
4、该协议具有人身性质,不得有他人代理签订,否则无效。
5.无婚生子女、无财产、无债权债务的,离婚协议书也应当载明,不得省略。
6.女方怀孕期间主动提出离婚的,离婚协议书应当载明女方主动提出离婚、双方当事人对胎儿的处理意见。决定不终止妊娠的,还应当载明胎儿出生后的抚养问题处理意见。
7.协议内容应当符合法律法规规定,无侵犯或限制对方和第三方权益事项。
8.离婚协议书一式三份,双方当事人各持一份,婚姻登记机关存档一份,在婚姻登记员面前签字、署日期并按指印。离婚协议书上任何内容有涂改的,均应重新打印或者书写。
9.离婚协议书在双方取得离婚证之日起生效。离婚登记手续完成后,当事人要求更换离婚协议书或变更离婚协议书内容的,婚姻登记机关不予受理。





