
徐州哪个医院五点后能做核酸
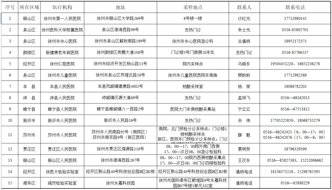
根据国务院应对新型冠状病毒肺炎联防联控机制医疗救治组关于进一步强化当前新冠病毒核酸检测服务工作要求,为科学精准防控疫情,更好地守护群众健康,进一步方便群众,10月29日徐州市卫生健康委发布《关于公布徐州市“愿检尽检”24小时核酸检测采样点的通告》,确定首批15家核酸检测服务机构(名单附后),为广大市民提供24小时核酸采样检测服务。
请有需要的市民,就近选择检测点进行核酸检测,提前电话预约登记后,携带本人身份证(无身份证的儿童携带户口簿),做好个人防护,按预约时间前往相应核酸采样点进行采样。
徐州市24小时核酸检测服务检测机构汇总表





