
广州市目前有11家社保(医保)卡服务银行(工商银行、农业银行、中国银行、建设银行、交通银行、邮储银行、光大银行、招商银行、广发银行、广州银行、广州农商银行)。
一般在社保(医保)卡的左上角或者右上角会显示制卡银行名称。
如何查询社保卡(医保卡)中医保个人账户的消费明细以及账户余额?
广州市社会医疗保险个人账户由医保服务银行按照中国人民银行及广州市社会保险相关规定进行管理,并由医保服务银行依法为参保人员的个人账户信息以及个人消费信息保密。参保人员如果对粤省事、穗好办等第三方微信小程序或者APP的查询结果存疑的,可通过以下方式查询本人社保卡(医保卡)中医保个人账户的消费明细以及账户余额:
1、持随社保卡(医保卡)配发的医保账户专用折到医保服务银行网点自助登折查询;
2、持社保卡(医保卡)到医保服务银行网点多媒体自助终端查询;
3、持社保卡(医保卡)到医保服务银行网点柜台查询或打印银行账户交易对账单;
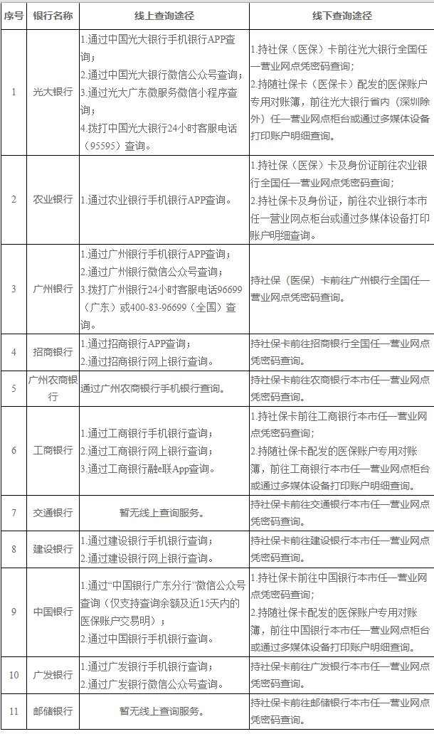
4、各医保服务银行提供的其它查询方式(如有调整以各医保服务银行最新公布为准):





