
2023武汉科技大学考研报名条件要求一览
(一)报名参加全国硕士研究生招生考试的人员,须符合下列条件:
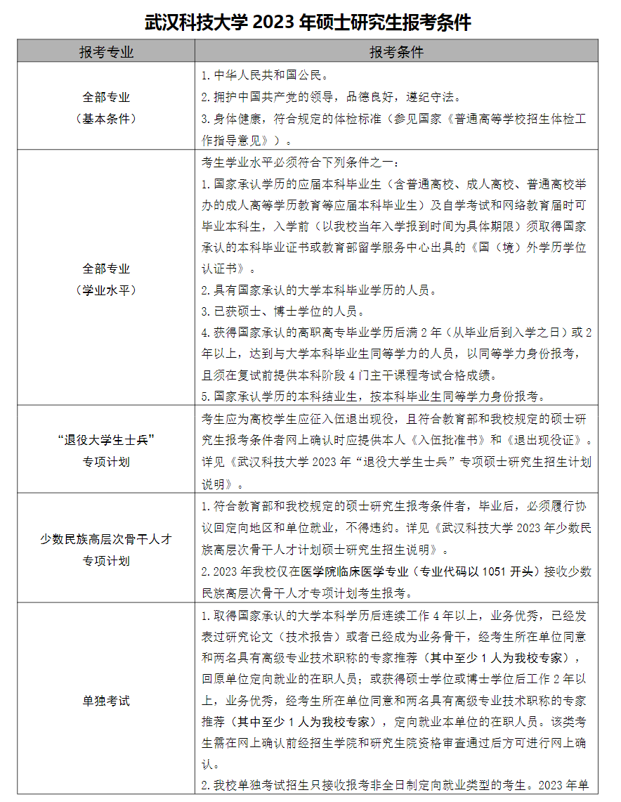
1.中华人民共和国公民。
2.拥护中国共产党的领导,品德良好,遵纪守法。
3.身体健康,符合规定的体检标准(参见国家《普通高等学校招生体检工作指导意见》)。
4.考生学业水平必须符合下列条件之一:
(1)国家承认学历的应届本科毕业生(含普通高校、成人高校、普通高校举办的成人高等学历教育等应届本科毕业生)及自学考试和网络教育届时可毕业本科生,考生录取当年入学前(以我校当年入学报到时间为具体期限)须取得国家承认的本科毕业证书或教育部留学服务中心出具的《国(境)外学历学位认证书》,否则录取资格无效。
(2)具有国家承认的大学本科毕业学历的人员。
(3)获得国家承认的高职高专毕业学历后满2年(从毕业后到录取当年入学之日,下同)或2年以上的人员,以本科毕业同等学力身份报考,且须在复试前提供本科阶段4门主干课程考试合格成绩。
(4)国家承认学历的本科结业生,按本科毕业同等学力身份报考。
(5)已获硕士、博士学位的人员。在校研究生报考须在报名前征得所在培养单位同意,并在网上确认截止日期之前,向我校研究生招生办公室提交所在培养单位“同意报考”的证明。以同等学力参加复试的考生、成人教育应届本科毕业生及复试时尚未取得本科毕业证书的自考和网络教育考生,复试时须加试2门与报考专业相关的本科主干课程。
(二)2023武汉科技大学硕士研究生报考条件一览表





