
中国人民银行定于2021年1月29日发行2021年贺岁普通纪念币一枚。
一、2021年贺岁普通纪念币图案
2021年贺岁普通纪念币正面图案为“中国人民银行”“10元”字样、汉语拼音字母“SHIYUAN”及年号“2021”,底纹衬以团花图案。背面主景图案为中国传统剪纸艺术与装饰年画元素相结合的一头抬头牛造型,衬景图案为花灯和五谷,币面左侧刊“辛丑”字样。

正面图案

背面图案
二、2021年贺岁普通纪念币面额、式样、规格、材质和发行数量
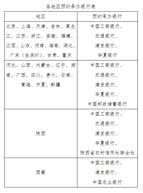
2021年贺岁普通纪念币面额为10元,直径为27毫米,材质为双色铜合金,发行数量为1.5亿枚,其中,预约兑换数量1.4亿枚(含留存历史货币档案1万枚),装帧销售数量0.1亿枚。2021年贺岁普通纪念币在全国各地区分配数量如下:

注1:表中广东省数量不包括深圳市的数量。
注2:中国人民银行在每次发行新币时,均在发行库中留存一定数量,作为实物档案,供未来货币研究使用,这部分货币称为留存历史货币档案。
注3:中国人民银行可能根据各地预约情况对各省、自治区、直辖市的分配数量进行调整,调整结果将另行公布。
三、2021年贺岁普通纪念币承销团及发行方式
2021年贺岁普通纪念币采取预约兑换和装帧销售相结合的方式发行。按照中国人民银行《普通纪念币普制币发行管理暂行规定》(银发〔2020〕173号文印发),经招标确定,中国工商银行承销团承担2021年贺岁普通纪念币发行工作,中国工商银行为主承销商,交通银行、招商银行、浦发银行、华夏银行、陕西省农村信用社联合社及永银文化发展集团有限公司、国金黄金股份有限公司为承销团成员。其中,预约兑换工作由中国工商银行、交通银行、浦发银行、华夏银行、陕西省农村信用社联合社共同承担,中国工商银行承销团未设网点的部分县域地区预约兑换工作由中国农业银行和中国邮政储蓄银行代为办理,具体工作安排见附件;装帧销售工作由中国工商银行承销团负责,具体销售渠道、价格、时间等相关信息由中国工商银行按相关规定公布。
附件:
2021年贺岁普通纪念币预约兑换工作安排
(一)承办预约兑换工作的银行业金融机构
中国工商银行、交通银行、浦发银行、华夏银行、陕西省农村信用社联合社共同承担2021年贺岁普通纪念币(以下简称贺岁币)的预约兑换工作;上述银行业金融机构在河北、山西、内蒙古、辽宁、湖南、广西、四川、贵州、云南、青海、宁夏、新疆县域未设网点的地区,预约兑换工作由中国邮政储蓄银行代为承担;上述银行业金融机构在西藏县域未设网点的地区,预约兑换工作由中国农业银行代为承担。上述承担贺岁币预约兑换工作的银行业金融机构统称预约承办银行,各地区具体安排如下:

(二)各地预约分配数量公布
2021年1月22日12时前,中国人民银行分支机构向社会公告当地贺岁币分配数量等信息。预约承办银行将在其官方网站公布各地贺岁币预约兑换网点和每个网点的可预约数量等信息。
(三)预约安排
预约承办银行于2021年1月22日22时30分至24日24时办理贺岁币预约业务。公众可通过预约承办银行官方网站等线上渠道或在其营业时间内前往办理现场预约业务的网点(由预约承办银行公告)进行预约登记。陕西省农村信用社联合社线上预约通过中国工商银行线上预约渠道办理。
预约承办银行在各省、自治区、直辖市启动贺岁币线上预约渠道的时间如下:北京、天津、河北、山西、内蒙古、辽宁、吉林、黑龙江、山东、河南、西藏、陕西、甘肃、青海、宁夏、新疆等地区于2021年1月22日22时30分启动预约;上海、江苏、浙江、安徽、福建、江西、湖北、湖南、广东(含深圳)、广西、海南、四川、贵州、云南、重庆等地区于2021年1月22日23时30分启动预约。
中国人民银行将对贺岁币的全部预约登记记录进行核查。重复预约贺岁币的公众无法通过核查,不可办理兑换。公众可在2021年1月26日24时后登陆预约承办银行官方网站查询预约结果。各预约承办银行将根据公众预约时预留的手机号码发送短信反馈预约结果。具体预约结果以预约承办银行官方网站查询为准。
(四)预约兑换限额
贺岁币每人预约、兑换限额为20枚。
(五)身份证件要求
贺岁币预约、兑换的有效身份证件必须为第二代居民身份证原件。
公众在预约承办银行网点办理现场预约时须持本人有效第二代居民身份证原件;如代他人办理现场预约,须提供代办人和被代办人的第二代居民身份证原件,且被代办人数不超过5人。
(六)预约核实期安排
2021年1月27日至28日为预约核实期。预约核实期内,未通过核查的公众可持预约登记使用的第二代居民身份证原件,前往预约登记的预约承办银行网点办理撤销违约记录及保留兑换资格业务。具体办理流程见《中国人民银行公告》(〔2019〕第26号)。
公众如代他人办理撤销违约记录及保留兑换资格业务,须提供代办人和被代办人的第二代居民身份证原件。
(七)兑换安排
预约承办银行于2021年1月29日至2月4日办理贺岁币兑换业务。公众可按照约定的时间,持在预约系统中登记的有效第二代居民身份证原件,前往约定的预约承办银行网点办理预约兑换业务。人民银行各分支机构可根据疫情防控要求,对当地预约兑换时间进行调整并另行公告。
公众如代他人领取贺岁币,须持被代领人在预约系统中登记的有效第二代居民身份证原件办理,且被代领人数不超过5人。
(八)预约兑换信息公布
中国人民银行、预约承办银行将在贺岁币预约和兑换期的每个工作日,在其官方网站公布全国各地区网上预约、现场预约及兑换进度。中国人民银行上海总部,各分行、营业管理部、省会(首府)城市中心支行、深圳市中心支行将在贺岁币预约和兑换期的每个工作日,在其官方网站公布辖区各地网上预约、现场预约及兑换进度。在贺岁币发行期间公布全国各省(区、市)监督举报电话。欢迎公众查询并监督。
四、2021年贺岁普通纪念币公众防伪特征
(一)双金属结构和内芯复合材料
硬币外环为黄铜合金,内芯为具有独特机读性能的镍带复合白铜材料。
(二)斜全齿间隔半齿
硬币外缘分布有交替排列的斜全齿与半齿。
(三)隐形图文
将硬币倾斜适当角度,可在正面面额数字“10”的轮廓线内,观察到两组由3个“10”“RMB”构成的隐形图文。
(四)微缩文字
在硬币正面面额数字“10”的底端,可观察到“RMB 10 YUAN”的微缩文字。


五、2021年贺岁普通纪念币与现行流通人民币职能相同,与同面额人民币等值流通。





