
2020台州各区申请教师资格证体检时间和地点
椒江区
体检时间及地点:现场审核时会现场通知
路桥区
体检时间:10月19日下午2:00(申请人戴好口罩、带上本人身份证)
体检地点:恩泽医疗集团体检中心(桐屿,恩泽医院门诊大楼三楼O区)集中参加体检
黄岩区
体检时间:9月22日-10月19日
体检地点:台州市第一人民医院(自行去体检,周六周日体检暂停)
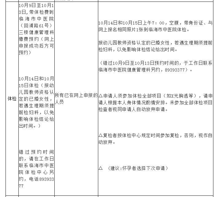
临海市
温岭市
体检时间及地点:现场审核时会现场通知
天台县
体检时间及地点:现场审核时会现场通知
玉环市
体检时间:10月15日
体检时间:待定,现场审核时会通知
仙居县
体检时间:体检必须在10月19日前完成,集中体检时间:10月14日-10月16日,每个工作日早上8:00开始空腹体检。
体检地点:仙居县中医院体检中心(注:申请人不得私自去其他医疗机构体检)
体检费用:幼儿教师约为160元,中小学教师约为130元(以体检中心收费标准为主)。申请人请在体检表上留下联系电话,以便医院通知。体检完成后,按医院通知的时间自行领取体检结果并在现场确认时上交体检表。
三门县
体检时间:2020年10月16日上午7:30开始
体检地点:三门中医院体检中心
注:复检者按体检中心规定时间参加复检,否则,视作自动放弃。(特殊情况者,于工作日联系三门中医院体检中心详约,电话:83361591)
特别注意:1、体检当天12:00后空腹
2、申请人必须参加体检全部项目(如X光胸透等),请根据本人身体情况酌情安排
3、未参加(全部)体检者视同申请人自动放弃申请
4、《浙江省申请教师资格人员体格检查表》由申请人下载打印。填写“身份证号码”、“姓名”、“性别”、“出生年月”、“既往病史”等栏,贴上本人照片。
体检表下载:





