
因瓯海区社保信息系统即将并入省系统,根据浙江省人社厅要求,从7月25日起停止办理城乡居民养老保险升档历年差额补缴业务。如需办理该项业务,请于7月25日前就近到各街镇、瓯海农商银行各网点、社保中心办理升补缴业务,逾期不再受理。如有不便,敬请谅解!
特此通告!
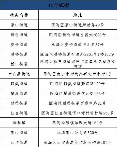
瓯海区社保业务经办网点



瓯海区社会保障中心:瓯海区娄桥街道瓯海行政服务中心4号楼一楼
地方特产2022-09-25 07:31:45未知

因瓯海区社保信息系统即将并入省系统,根据浙江省人社厅要求,从7月25日起停止办理城乡居民养老保险升档历年差额补缴业务。如需办理该项业务,请于7月25日前就近到各街镇、瓯海农商银行各网点、社保中心办理升补缴业务,逾期不再受理。如有不便,敬请谅解!
特此通告!
瓯海区社保业务经办网点



瓯海区社会保障中心:瓯海区娄桥街道瓯海行政服务中心4号楼一楼