
结核病属于呼吸道传染病,为让结核病患者得到科学规范的治疗,浙江省在11个地市设了89家结核病定点医院。为了方便有需要的人就近治疗或咨询,我们对所有医院的信息进行了梳理,地址、电话等信息统统都有。
杭州市
宁波市
温州市
湖州市
嘉兴市
绍兴市
金华市
衢州市
台州市
舟山市
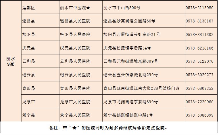
丽水市
地方特产2022-09-25 04:25:39未知

结核病属于呼吸道传染病,为让结核病患者得到科学规范的治疗,浙江省在11个地市设了89家结核病定点医院。为了方便有需要的人就近治疗或咨询,我们对所有医院的信息进行了梳理,地址、电话等信息统统都有。
杭州市
宁波市
温州市
湖州市
嘉兴市
绍兴市
金华市
衢州市
台州市
舟山市
丽水市