
一、学历提升补助
资助对象
2019年9月1日至2020年8月31日(时间以学信网学籍信息为准)报名参加大专及以上学历教育学习,完成入读缴费,并在“学信网”上取得学籍的企业车间主任及以下一线职工,且必须是本市工会会员,在2020年9月25日之前已与用人单位签订一年以上劳动合同。
各级机关、事业单位职工(含临聘人员)不属于资助对象。
同等条件下,优先资助以下对象:各级劳模、五一劳动奖章获得者、企业先进工作者等各类先进获得者;就读于“双提升”行动参与院校的职工;2019年高职扩招第二阶段入学的符合条件的优秀农民工。
资助标准
对符合条件并通过审核的职工按每人600元的标准发放第一次补助,2020年瑞安市计划补助350人,采取先到先得原则分配补助名额。(待该职工毕业并提交报读院校教育部“学信网”学历电子备案表,获审核通过后发放第二次500元补助)。
二、能力提升补助
资助对象
2019年9月1日至2020年8月31日(时间以发证日期为准)在浙江省参加国家职业资格全国、全省统一鉴定、日常鉴定考试取得高级工以上国家职业资格证书的企业车间主任及以下一线职工,且必须是本市工会会员,在2020年9月25日之前已与用人单位签订一年以上劳动合同。
各级机关、事业单位职工(含临聘人员)不属于资助对象,专业技术资格证书、计算机信息高新技术证书、专项职业能力证书、特种作业操作证等不属于补助范围。
同等条件下,优先资助以下对象:各级劳模、五一劳动奖章获得者、企业先进工作者等各类先进获得者;就读于“双提升”行动参与院校的职工。
资助标准
对符合条件并通过审核的职工每人补助500元,采取先到先得原则分配补助名额,瑞安市计划补助70人。
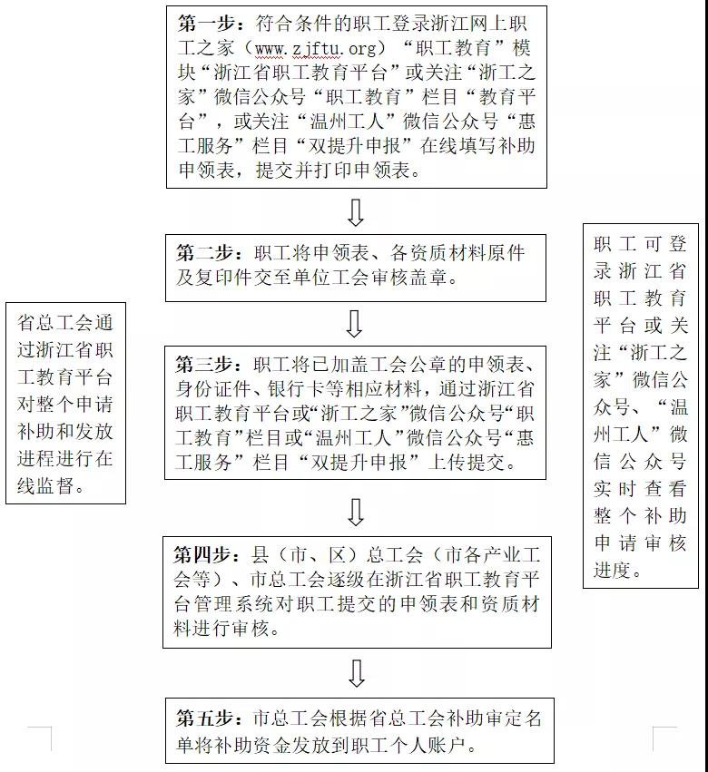
资助流程
1.申报途径
①登录浙江网上职工之家—“职工教育”模块“浙江省职工教育平台”。
②“浙工之家”微信公众号“职工教育”栏目“教育平台”。
③“温州工人”微信公众号“惠工服务”栏目“双提升申报”。
符合条件的职工在线填写补助申领表,打印后,携带相关资质材料原件及复印件,到所在单位工会审核盖章,再将盖章后的申领表、身份证件、证书(含封面、照片页、成绩页等)、证书查询在线验证凭证、银行卡等,通过平台或“浙工之家”微信公众号“教育平台”、“温州工人”微信公众号“惠工服务”栏目“双提升申报”上传提交,待各级工会审核。平台于8月5日上午10时开放申报,于9月25日上午10时关闭申报。
2020年温州市“农民工学历与能力提升行动”资金补助流程图

审核时间
瑞安市总工会在平台进行网上审核,审核截止时间为9月30日上午10时。
发放时间
省总工会汇总情况,在平台网上公示七天。公示结束后,省总工会审定结果,于2020年11月将补助资金拨付给温州市总工会,再由温州市总工会将补助资金发放到职工个人账户。
联系电话
学历提升咨询电话:0577-65651269
技能提升咨询电话:0577-65616140





