
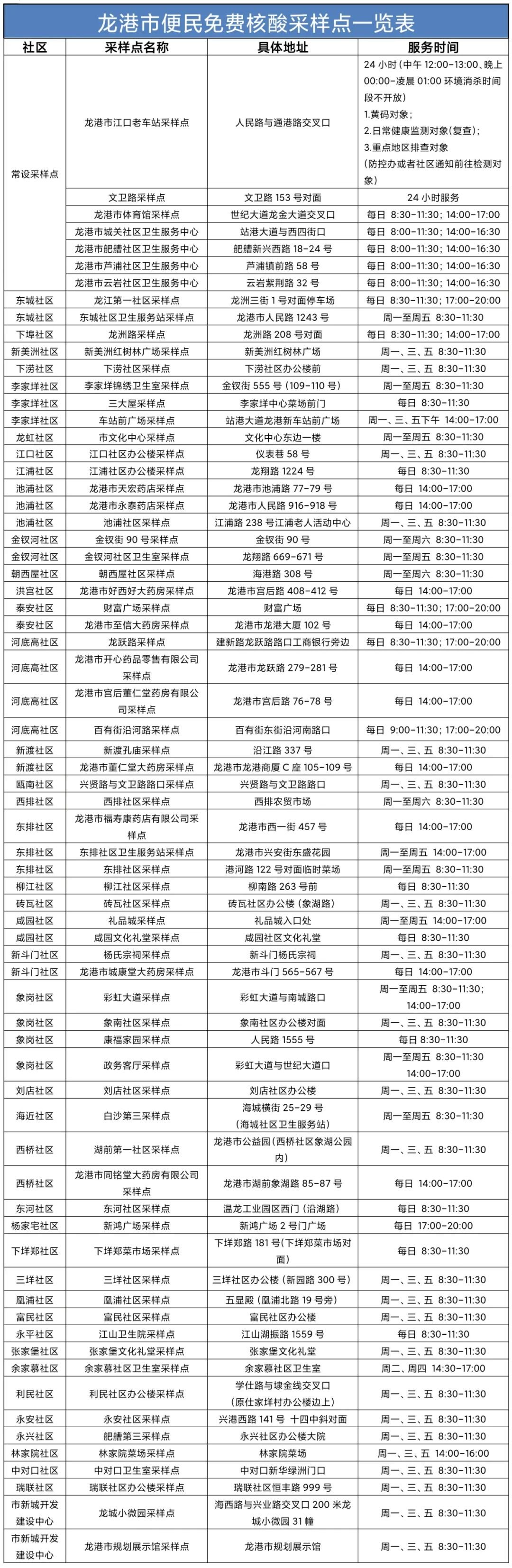
2022温州龙港市核酸检测采样点最新名单(地址+电话+时间)
龙港市最新69处核酸采样点公布!新增药店免费采样点!
为做好新冠肺炎疫情防控工作,加快构建“群众家门口的核酸采样点”,力争实现“1530核酸采样服务圈”,常态化开展核酸检测服务,满足各类人员的核酸检测需要,方便群众就近参加核酸检测,龙港市核酸检测点位最新信息公布如下:
龙港市防控办提醒
为了顺利出行、自身安全、亲人健康和城市有序运行,请大家务必做好个人防护和健康监测,居民最低按每7天一次的频率主动接受核酸检测。核酸检测时要注意服从现场安排,有序排队,戴口罩、不聚集、保持安全社交距离。
为进一步推进重点人员“应检尽检”和普通市民“愿检尽检”工作,方便群众就近参与核酸检测,5月2日起,我市启用50个便民核酸采样点。
便民采样点向社会免费开放,居民“愿检尽检”。50个便民采样点的固定开放时间为每周一、三、五上午8时30分到11时30分,采取20混1、免费采样的模式。
每个便民采样点按照“1名采样人员+2名辅助人员”的要求进行编组,其中采样人员由市社会事业局确定,承担核酸采样工作;辅助人员由龙港市核酸采样预备队负责,承担核酸信息扫码登记、现场秩序维持工作,通过日常实战训练,不断提高后备队伍的实战能力。
龙港市防控办提醒:
为了自身安全、亲人健康和城市有序运行,请大家务必做好个人防护和健康监测,主动进行核酸检测。核酸检测时要注意服从现场安排,有序排队,戴口罩、不聚集、保持安全社交距离。
为让没有智能手机的老人和儿童核酸检测更加方便快速有序,采样前家人可用智能手机。填写相关信息后,将自动生成预约码,请截屏保存,现场核酸采样时将截图交给工作人员扫描。
预约码30天内有效,请提前做好信息填报:
具体操作步骤
①识别或扫一扫下方二维码,进入核酸采集预登记界面
②如实填写信息并点击生成预约码
③预约码成功生成截图保存或打印
注意事项
1.请提前在“浙江省核酸采集应急平台”登记信息,注意信息登记的准确性、完整性。
2.老年人、儿童可由亲属代为登记并截屏保存二维码或纸质打印。





