
北仑区青年公租房补贴申请条件有哪些?
申报条件
青年量化积分达到一定分值申报公租房租赁补贴,还需同时具备下列条件:
(一)申请人年龄为18至35周岁,持有在北仑区办理的有效《浙江省居住证》或为本区户籍,申请前已连续12个月在北仑区缴纳社保(2019年7月-2020年6月),且延续到查验日仍在保,补缴无效,因受疫情影响缓缴的视作正常缴存。
(二)申请人及其家庭成员在北仑区域内无房(包括住宅及非住宅用房、已签订购销合同并登记备案的期房),且租赁持有有效《北仑区居住房屋租赁登记证明》的住房。
(三)申请人及其家庭成员未获得过北仑区政府经济适用房、限价房,或者未居住在北仑区政府(企业)公租房,或者在北仑区房改档案中无房改记录。
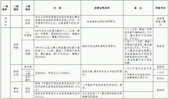
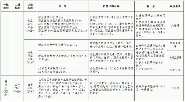
北仑区青年量化积分申报公租房租赁补贴计分表
备注:
1.以上积分项仅采用申请人本人的资料,项目内容中若出现“本人或配偶(直系亲属)”
字样可提交配偶(直系亲属)资料。
2.积分时所需的证明资料有效期截止到受理月前一月月底。
3.按年对上述计分标准进行必要调整并公布。





