
海口春季学期学费收费标准
一、学前阶段教育
按省、市发改部门批复的收费项目及标准执行。
二、义务阶段教育
公办中小学免收学杂费、课本费、信息费、作业本费;民办中小学按小学每生每年650元、初中每生每年850元的标准减免学杂费,并免收课本费和作业本费。农村公办中小学免收住宿费;城市公、民办中小学按每生每年200元的标准减免住宿费。
三、高中阶段教育
普通高中学费、住宿费按琼价费字〔1999〕235号文件规定执行;中等职业学校参照琼财教〔2013〕291号、琼财教〔2015〕756号文件规定执行。
四、社会化学生公寓
小学、初中、高中、职业学校社会化学生公寓住宿费按琼价费管〔2012〕324号文规定执行。
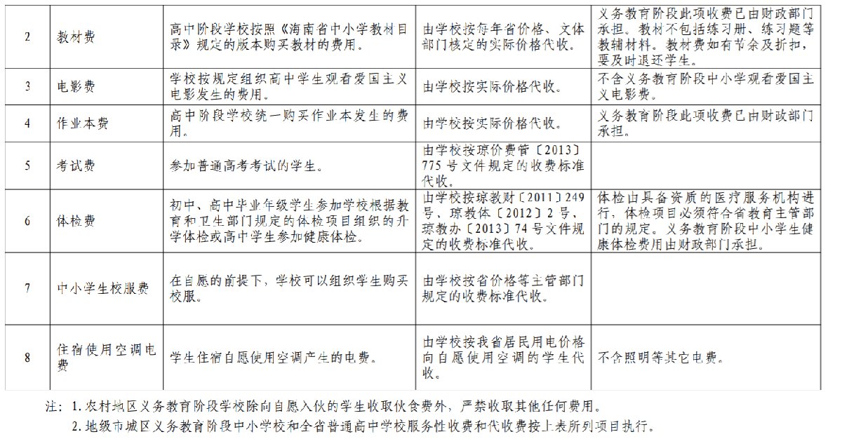
五、服务性收费和代收费
按《海南省人民政府办公厅关于印发海南省中小学校服务性收费和代收费管理办法的通知》(琼府办〔2017〕124号)执行。
六、有关要求
(一)实行“一把手负责制”。各单位要加强领导,建章立制,建立健全本单位收费工作领导及管理机制,各单位主要领导对本单位的收费工作负全责。
(二)完善公示制度。各单位要将收费项目和收费标准在开学前公示于校园醒目位置,并拍照存档备查;提高收费工作透明度,自觉接受社会监督。
(三)规范收费行为。公办高中阶段学校及幼儿园收取学费(保教费),统一开具“海南省政府非税收入一般缴款书”,实行“收支两条线”,及时上缴财政专户。
(四)严禁违规收费。对擅自增加收费项目、擅自提高收费标准、擅自搭车收费和不按规定实行收费公示的单位,一经查实,我局将严肃处理。
(五)鼓励线上缴费。各单位要推广使用支付宝、微信等教育缴费平台,减少现金收取,方便家长缴费。
政府投诉热线:12345
海口市教育局:68724605
秀英区教育局:68661609
龙华区教育局:66568640
琼山区教育局:65821238
美兰区教育局:65351591





