
2020年奉化流动人口量化积分落户指南(指标+申请时间+积分标准)
落户指标
2020年度量化积分落户计划指标总量不超过20人,年度积分落户指标由区发改局会同区级有关部门根据我区经济社会发展状况和城市综合承载能力商定。
适用对象
申请时在本区行政区域范围内就业居住,并持有有效《浙江省居住证》的非宁波市区户籍流动人口,市区指海曙区、江北区、镇海区、北仑区(含宁波大榭开发区)、鄞州区(含宁波国家高新区、东钱湖旅游度假区)、奉化区。
基本条件
申请人未达到法定退休年龄在本区就业,同时符合下列基本条件的,可在合法稳定住所或租住在合法稳定住所并依法登记备案的出租房所在地申请登记常住户口。
(一)持有有效的《浙江省居住证》,并参加奉化区流动人口量化积分申评。
(二)本人或配偶在我区拥有合法稳定住所(合法稳定住所参照《宁波市区户口迁移实施细则(试行)》中之规定,即:1.在城镇地区取得合法所有权的住宅用房;2.在城镇地区按规定取得承租权的国家直管公有住房、单位自管公有住房、财政性资金投资建设的公有租赁住房)或租住在合法稳定住所并依法登记备案的出租房。
(三)其它条件。1、无刑事犯罪记录(对具有危害国家安全和社会稳定等违法犯罪嫌疑、需要接受调查处理的人员,应暂缓办理落户积分);2、在奉化区依法参加社会保险。
积分标准
流动人口有条件申请在本区落户的,量化积分总分达到12分以上(含12分)。
受理时间
2020年流动人口量化积分落户集中受理,申请受理时间为2020年10月9日--11月9日,逾期不予受理。
办理程序
1、量化积分申请。符合基本条件的申请人在规定时间内按照《宁波市奉化区流动人口量化积分申评暂行办法》中有关规定,提供相关证明资料,前往居住地镇(街道)流动人口量化积分窗口申请量化积分并填写《奉化区2020年流动人口量化积分落户申请表》。
2、积分公示。积分受理结束后,区流管办对参与本次量化积分落户人员的名单及积分总分在奉化区人民政府网站进行公示,公示期为5个工作日(2020年11月12日—2020年11月16日),公示结束后,按积分总分从高到低确定积分落户人员名单并通知申请人,若出现申请人积分总分相同情况的,则根据申请人在我区居住年限情况排名确定。
3、户口迁移。由区流管办将最终落户名单移交给奉化公安分局。申请人可在2020年11月23日之前,携本人身份证、户口簿、合法稳定住所或合法稳定住所依法登记备案出租房证明材料、量化积分确认单(区流管办提供)到居住地派出所户籍窗口办理落户手续,逾期未办理落户手续的,视为放弃落户资格。公安部门及时对申请材料进行审核,相关职能部门应予以配合。户口迁移手续按宁波市现行户口迁移政策办理。
量化积分申请所需材料
符合规定的流动人口申办本区常住户口的应当提交下列材料:
(一)申请落户人员身份证和户口薄;
(二)申请落户人员本人有效的《浙江省居住证》;
(三)原户籍所在地和现居住地无刑事犯罪记录证明;
(四)合法稳定住所或合法稳定住所依法登记备案出租房证明材料。
其他事宜
1、配偶子女随迁。符合条件落户的流动人口,其配偶和子女按本市现行政策办理。
2、法律责任。流动人口和单位应当保证所提供证明材料的真实性,严禁弄虚作假。一旦发现虚假或者伪造,取消其再申请的资格。构成犯罪的,依法追究其刑事责任。行政机关工作人员应当履行职责,在执行本办法过程中徇私舞弊、滥用职权、索贿受贿的,由其所在单位或监察机关给予行政处分;构成犯罪的,依法追究其刑事责任。
3、本公告自2020年10月9日起施行,如市级出台积分落户相关政策,以市级政策为准,此公告自动废止。
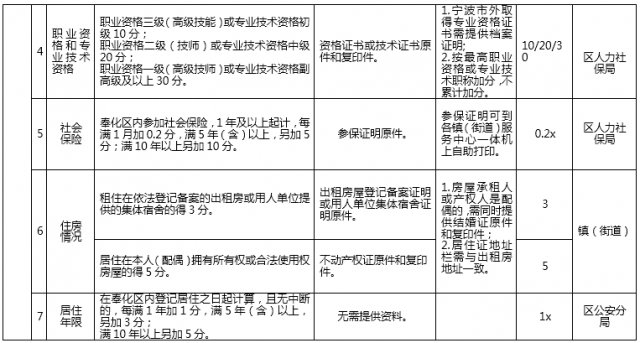
宁波市奉化区流动人口量化积分申评指标体系





