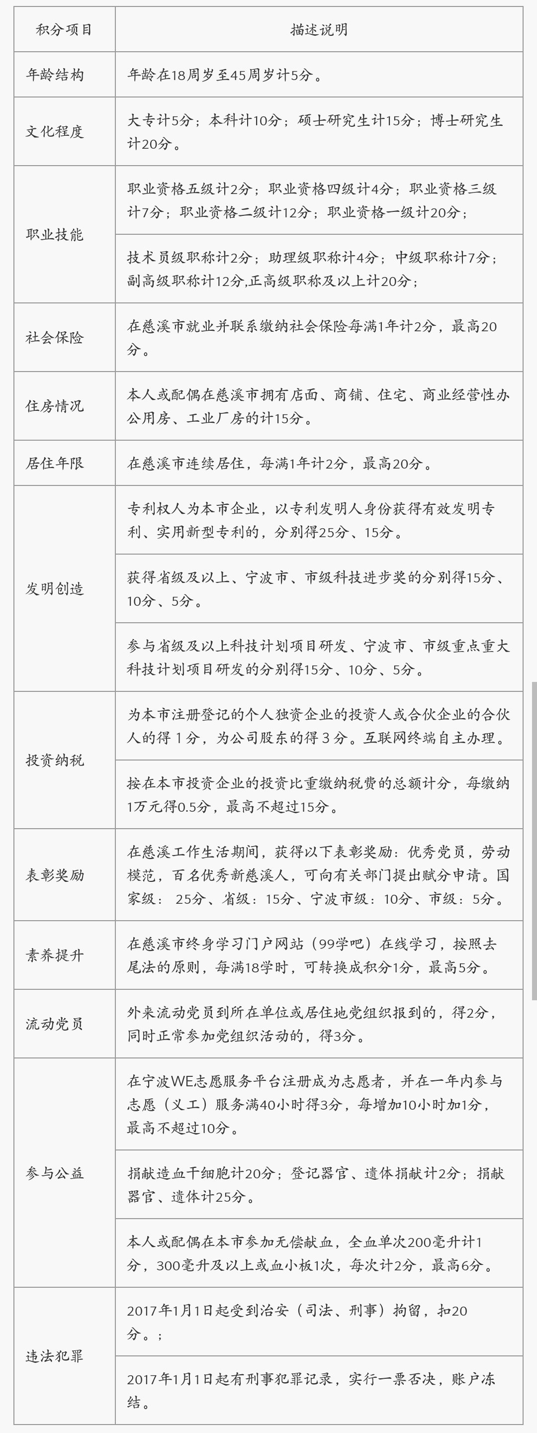
2021年慈溪流动人口量化积分指标体系一览

地方特产2022-09-24 02:01:33佚名

2021年慈溪流动人口量化积分指标体系一览

  2021年慈溪流动人口量化积分指标体系一览

  注意:

  自2021年起,慈溪市流动人口量化积分指标体系(暂行)加分项目当中取消素养提升模块,故99学吧在线学习学分不再列入流动人口量化积分项目。

  指标体系

  

本文标签: 指标体系  流动人口  积分  慈溪市  在线  

相关推荐

猜你喜欢

大家正在看