
更新时间:2021年8月10日09:42:55
宿迁新冠疫苗一针剂接种须知
腺病毒载体疫苗由康希诺生物和中国人民解放军军事科学院军事医学研究院生物工程研究所陈薇院士团队合作研发,于2020年3月16日在全球率先开展临床研究。2021年2月25日,这一疫苗获得国家药品监督管理局批准在国内附条件上市。根据国家卫健委发布的新冠病毒疫苗接种技术指南,截止到2021年8月,我国有三大类疫苗,一类是需要接种两剂次的灭活疫苗,一类是需要接种三剂次的重组CHO细胞疫苗,还有一类就是只需要接种一剂次的腺病毒载体疫苗。
腺病毒载体疫苗仅用于无新冠疫苗接种史人群,接种年龄暂时限定为18岁及以上人群,腺病毒载体疫苗基础免疫为1剂次(0.5ml)。最佳接种部位为上臂三角肌,肌内注射。腺病毒载体疫苗和灭活疫苗和不可“混打”,如果已经接种过一剂灭活疫苗者,建议使用灭活疫苗完成全程接种。
不管是从临床试验研究的结果还是紧急使用的研究结果、上市后监测的结果来看,包括腺病毒载体疫苗和灭活疫苗以及重组CHO细胞疫苗在内的已经附条件获批上市的新冠疫苗,均具有良好的安全性。有需要接种该疫苗的市民请咨询宿迁市各县区疾病预防控制中心及指定接种单位。
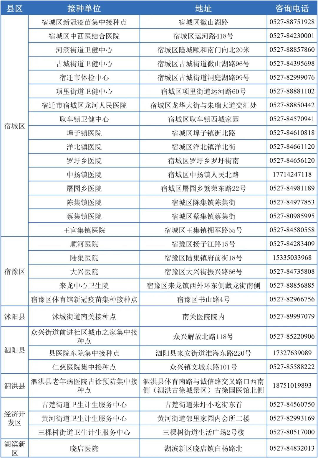
宿迁市各县区指定腺病毒载体新冠疫苗接种单位信息





