
既然“泰州市民保”没有任何的参保限制,只要是泰州市的基本医保参保人员即可。那么该产品的保障范围有哪些呢?有什么目录清单吗?
“泰州市民保” 分为基础款和升级款,基础款为120元/年,最高保障130万元;升级款为365元/年,最高保障260万元。不同的保费有着不同的保障范围,但这两款产品都将医保目录外的合理自费费用纳入保障范围。
什么是“医保目录外”?
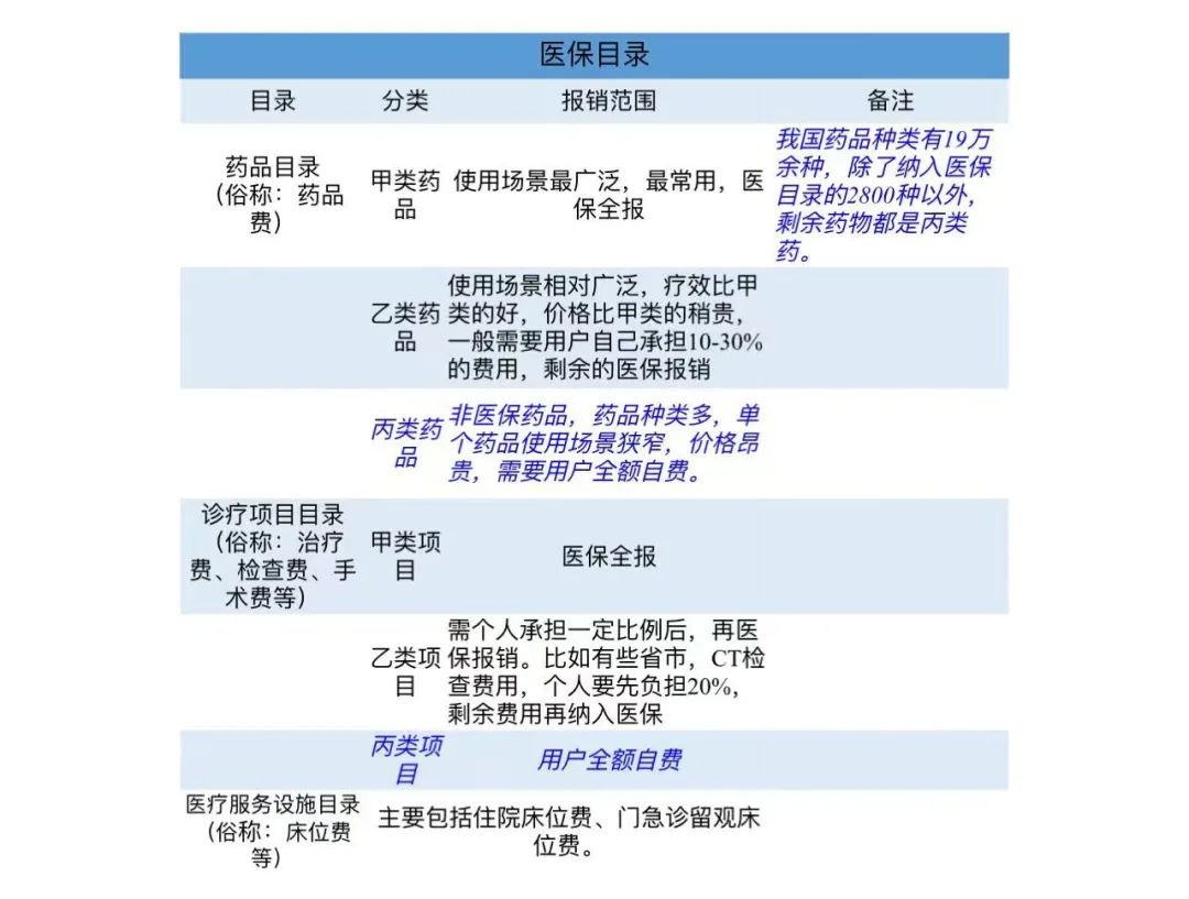
首先,我们需要先弄清楚“医保目录范围”,这样才能区分“医保目录范围内、外住院医疗费用”。
“医保目录范围”是国家针对基本医疗保险圈定的一个目录清单保障范围,这个目录细分三种,分别是药品目录、诊疗项目目录、医疗服务设施目录。
符合这三目录的住院医疗费用,就是“医保目录范围内住院医疗费用”,反之则属于“医保目录范围外住院医疗费用”。
一句话总结:住进医院,“医保目录内”部分要自己付钱,“医保目录外”要全部自费。
“泰州市民保”能做到覆盖两项责任(即2选2),将医保目录内、外合理范围费用都纳入保障范围。





