
为进一步推进12-17周岁人群新冠疫苗接种工作,在前期接种工作的基础上,现对未及时接种的适龄对象进行疫苗补种,具体实施办法如下:
一、接种对象
我区12-17周岁(计算到2021年8月31日)未接种新冠疫苗的群体,不分在校生和非在校生、不分区里学校和区外学校学生。
二、接种时间及地点
接种时间为2021年9月25日全天,接种地点为辖区各乡镇(街道、园区)新冠疫苗接种点或西区体育公园新冠疫苗接种点,具体时间及地点安排见《接种时间、地点安排明细表》(附件一)。除附件一中明确的部分学校学生在体育公园接种点接种外,其他学生原则上在常住地所在辖区接种点接种。
三、注意事项
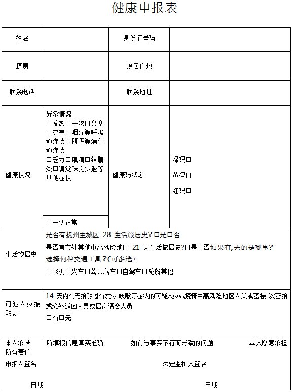
1、接种前认真阅读《12-17周岁人群新冠疫苗接种注意事项》(附件二),填写《健康申报表》、《预防接种健康状况询问表》,将填好的表格分别打印、签字,接种时携带。
2、接种前扫码登录新冠疫苗网上建档登记系统(附件三),将填好数据后形成的二维码截图留存,接种时携带。
3、接种时需携带身份证、户口本或预防接种证在监护人陪同下进行。
4、接种时需戴好口罩,做好个人防护,有序排队,保持一米距离。
咨询电话:82980727
附件一:

附件二:
12-17周岁人群新冠疫苗接种注意事项
1、接种实施的全过程,家长必须全程陪同孩子。
2、接种前,请家长准备好孩子的身份证或户口本、《健康申报表》及《预防接种健康状况询问表》,同时要避免孩子劳累或空腹,让孩子尽量在放松的状态下进行新冠疫苗接种。
3、接种时,需携带以上证件及两种表格,并根据防控要求,做好个人防护(戴口罩等)。家长要配合现场预防接种工作人员询问,如实提供孩子的健康状况和接种禁忌等信息,仔细阅读《新型冠状病毒灭活疫苗(Vero细胞)接种知情同意书》并签字。
4、接种后,必须留观30分钟。如出现不适,请及时联系留观现场的医务人员,确保没有任何异常情况才能离开。回家后要保持接种局部皮肤的清洁,避免用手搔抓接种部位。如出现轻度不适反应,不必担心,一般2-3天内会自动消失。但出现发热不退或持续不适等症状,应及时就医,并报告接种单位。
5、请家长严格按照预约时间带孩子来接种,并提前15分钟到达接种现场,按序排队,自觉维护好现场秩序。
6、正在发热者,或患急性疾病,或慢性疾病的急性发作期,暂缓接种。
附件三:
新冠疫苗网上自助建档登记流程
首先,微信里扫一扫二维码,关注公众号"育苗通",需要先完成注册,微信界面一预防接种,点击【新冠接种】一一【新冠疫苗接种】,选择"1自助建档"输入相应信息后点击完成。形成新的二维码后截图保存。





