
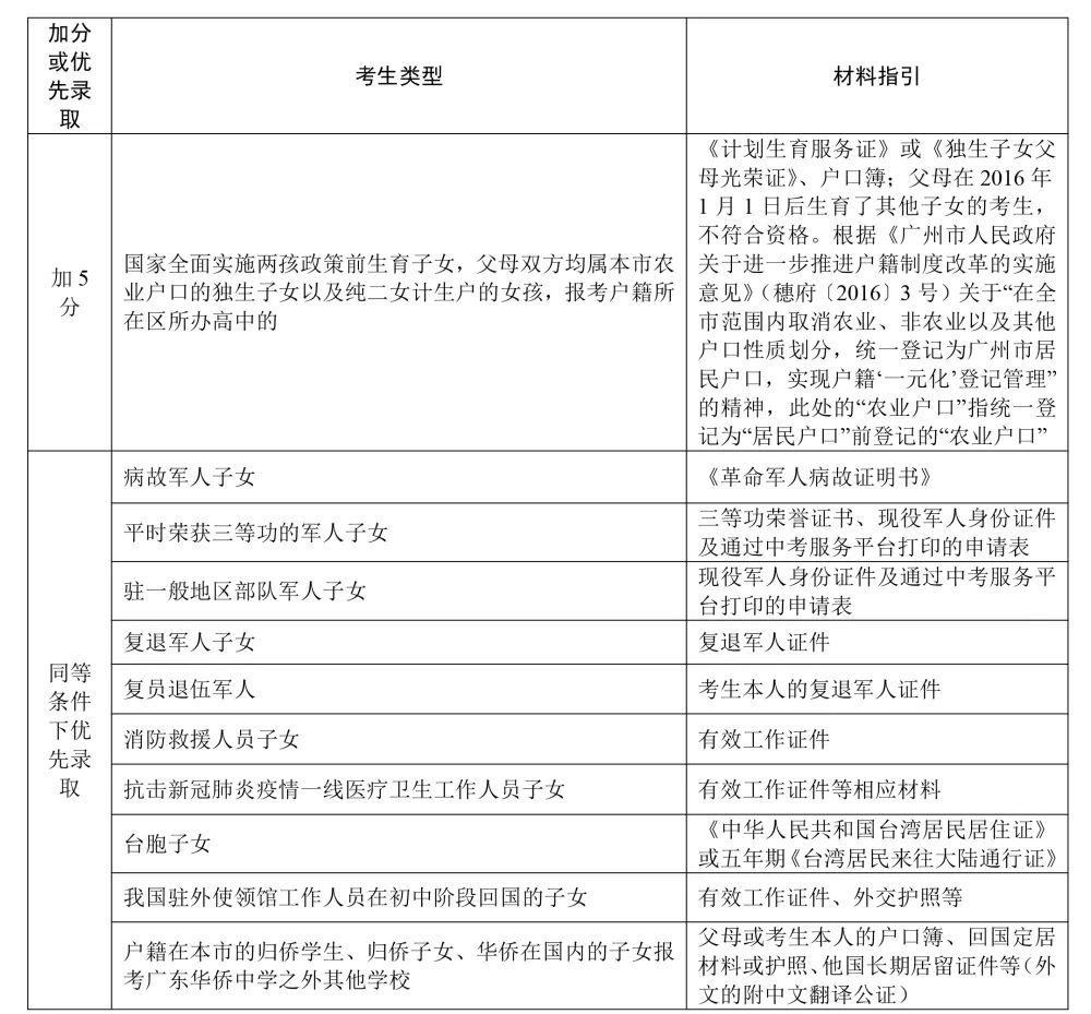
下载入口:2022年广州市高中阶段学校考试招生加分或优先录取考生分类一览表
注:
1.享受上述加分录取的考生,其享受加分后的总分数仅用于投档录取,不作为考生初中学业水平考试的成绩(体育、艺术特长生和名额分配录取不享受加分或优先录取)。
2.上述各类加分或优先录取条款中,考生可申报多项但只能享受其中最高加分一项。
3.上述有关军人子女的规定,以《广州市教育局关于转发军人子女教育优待办法的实施细则的通知》(穗教转〔2014〕332号)、《中共广东省委办公厅 广东省人民政府办公厅印发<关于建立和完善我省复退军人服务体系的意见>的通知》(粤委办〔2017〕2号)为准。
4.上述有关消防救援人员子女的规定,以《关于印发<广州市消防救援支队 广州市教育局广州市应急管理局关于消防救援队伍人员及其子女教育优待工作的实施细则(试行)>的通知》(穗消〔2020〕8号)规定为准。
5.上述有关抗击新冠肺炎疫情一线医疗卫生工作人员子女的规定,以《广州市教育局 广州市卫生健康委员会转发关于做好抗击疫情一线医疗卫生工作人员子女教育优待工作的通知》规定为准。
6.以上各项材料或证件须提交原件核验。出具父母证件的还须提供与父母(或一方)同户的户口簿(须以父母或考生为户主)或《出生医学证明》或监护人变更的法院判决书等。坚决杜绝弄虚作假行为,考生及监护人对所提供的材料真伪性及因此产生的问题负全责。
7.上述加分或优先录取事项因上级政策等情况需调整时,以上级部门发文为准。





