森百科
地方特产
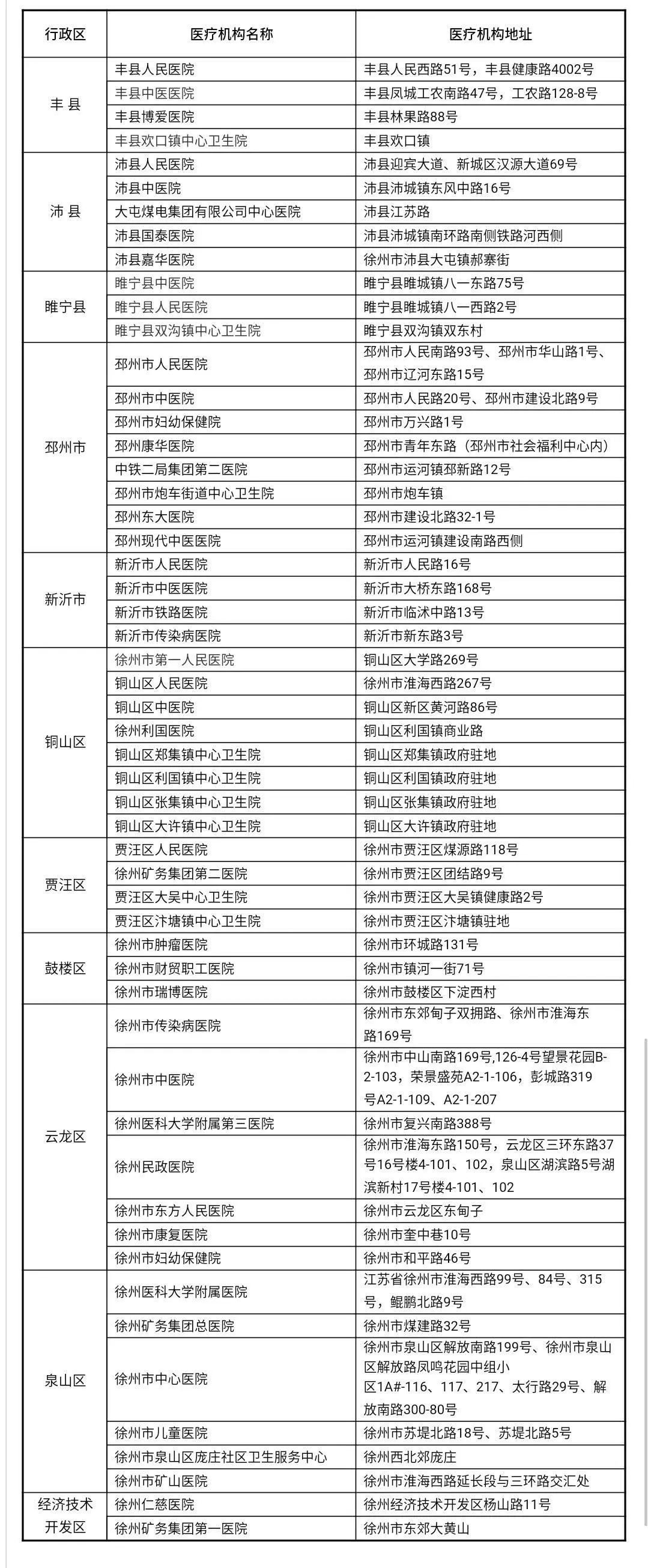
徐州市发热门诊医疗机构名单(徐州市发热门诊定点医院)
地方特产
2022-09-21 11:50:14
佚名
徐州市公布发热门诊医疗机构名单
本文标签:
徐州市
医疗机构
门诊
名单
responsive
上一篇:
徐州市新型冠状病毒感染的肺炎定点收治医院名单
下一篇:
3月6日起徐州妇幼保健院看病需出示苏康码
相关推荐
天津给儿童办理身份证需要什么证件 天津儿童办理身份证需要什么证件和材料
地方特产
2023-04-12
天津给儿童办理身份证需要什么证件 天津儿童办理身份证需要什么证件和材料
杭州普德人家公租房户型图一览(杭州普德人家公租房户型图一览表)
杭州景致公寓公租房户型图一览(杭州景致公寓公租房户型图一览表)
天津儿童身份证去哪里办? 天津儿童身份证办理地点
猜你喜欢
天津给儿童办理身份证需要什么证件 天津儿童办理身份证需要什么证件和材料
地方特产
2023-04-12
杭州普德人家公租房户型图一览(杭州普德人家公租房户型图一览表)
地方特产
2023-04-12
杭州景致公寓公租房户型图一览(杭州景致公寓公租房户型图一览表)
地方特产
2023-04-12
天津儿童身份证去哪里办? 天津儿童身份证办理地点
地方特产
2023-04-12
天津儿童办理身份证需要收费吗(天津儿童办理身份证需要收费吗)
地方特产
2023-04-12
杭州景运人家公租房户型图一览 杭州景运人家公租房户型图一览表
地方特产
2023-04-12
大家正在看
天津给儿童办理身份证需要什么证件 天津儿童办理身份证需要什么证件和材料
杭州普德人家公租房户型图一览(杭州普德人家公租房户型图一览表)
杭州景致公寓公租房户型图一览(杭州景致公寓公租房户型图一览表)
天津儿童身份证去哪里办? 天津儿童身份证办理地点
天津儿童办理身份证需要收费吗(天津儿童办理身份证需要收费吗)
杭州景运人家公租房户型图一览 杭州景运人家公租房户型图一览表
天津儿童办理身份证怎么领取 天津儿童办理身份证怎么领取的
杭州河畔水境人家公租房户型图一览(杭州河畔水境人家 属于什么社区)
天津儿童身份证怎么补领? 天津儿童办理身份证流程2020年
杭州池塘庙路6号公租房户型图一览 杭州池塘庙路隧道何时开工