
沛县哪个药店可以刷徐州医保
市区、各县(市)、沛县“市内互认”定点零售药店

市区、沛县双定点零售药店
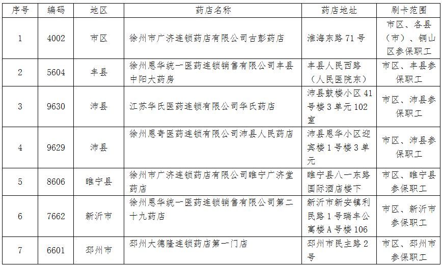
序号 | 编码 | 地区 | 药店名称 | 药店地址 | 刷卡范围 |
1 | 4001 | 市区 | 徐州市广济连锁药店有限公司广济堂药店 | 徐州市云龙区大同街天成国贸中心1-1J10 | 市区、沛县参保职工 |
2 | 4002 | 市区 | 徐州市广济连锁药店有限公司古彭药店 | 徐州市淮海东路71号 | 市区、沛县参保职工 |
3 | 4005 | 市区 | 徐州市普济药店 | 徐州市泉山区荣景盛苑A2号楼1-106 | 市区、沛县参保职工 |
4 | 4013 | 市区 | 徐州恩华统一医药连锁销售有限公司第八药店 | 徐州市解放南路与和平路交叉口 | 市区、沛县参保职工 |
5 | 4015 | 市区 | 徐州恩华统一医药连锁销售有限公司第十八药店 | 徐州市煤港路16号滨湖城市花园1#-1-104、105、106、107、108 | 市区、沛县参保职工 |
6 | 4016 | 市区 | 徐州市中新大药房 | 徐州市解放路199号 | 市区、沛县参保职工 |
7 | 4022 | 沛县 | 徐州市广济连锁药店有限公司同乐药店 | 沛县大屯矿区工商商贸综合楼一楼103房 | 市区、沛县参保职工 |
8 | 4035 | 市区 | 徐州市广济连锁药店有限公司康安药店 | 徐州市解放南路延长段天助综合1楼 | 市区、沛县参保职工 |
9 | 4039 | 市区 | 徐州一乐诺佳医药连锁有限公司一乐药店 | 徐州市复兴北路12号 | 市区、沛县参保职工 |
10 | 4046 | 市区 | 徐州市常乐药店有限公司 | 徐州市泉山区淮海西路新都佳苑A#-1-105-1 | 市区、沛县参保职工 |
11 | 4057 | 市区 | 徐州恩华统一医药连锁销售有限公司鹊风药店 | 徐州经济技术开发区徐海路高铁站北徐州市农科院西门南侧临鲲鹏路科二楼一楼7号、8号门面 | 市区、沛县参保职工 |
12 | 4060 | 市区 | 徐州市广济连锁药店有限公司健生药店 | 徐州市医药高等职业技术学校南门综合楼1楼 | 市区、沛县参保职工 |
13 | 4061 | 贾汪区 | 徐州市广济连锁药店有限公司慈仁药店 | 徐州市贾汪区民和街前委路南侧原人保局西侧1618商铺1幢1单元109、110 | 市区、沛县参保职工 |
14 | 4066 | 市区 | 徐州康源药房连锁有限公司万达药店 | 徐州市云龙区徐州云龙万达广场SOHO6号楼1-144、1-145、1-146、1-147 | 市区、沛县参保职工 |





