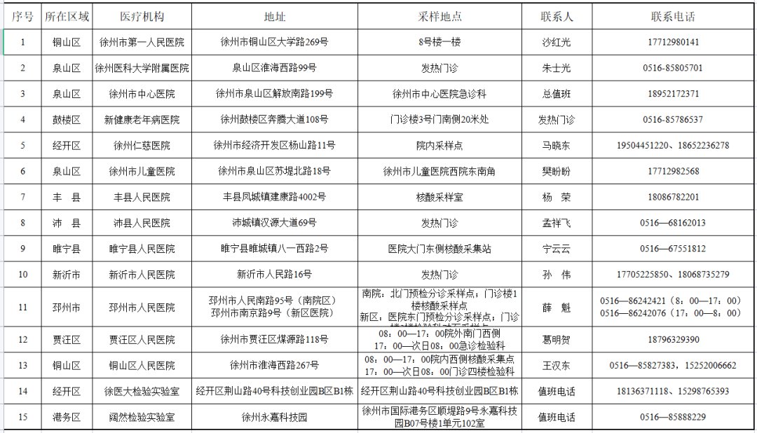
徐州市中心医院是24小时核酸检测吗 徐州中心医院核酸检测时间

地方特产2022-09-21 02:14:47未知

徐州市中心医院是24小时核酸检测吗 徐州中心医院核酸检测时间

  徐州市中心医院是24小时核酸检测吗

  是。

  请有需要的市民,就近选择检测点进行核酸检测,提前电话预约登记后,携带本人身份证(无身份证的儿童携带户口簿),做好个人防护,按预约时间前往相应核酸采样点进行采样。

本文标签: 核酸  徐州市  身份证  户口簿  中心医院  

相关推荐

猜你喜欢

大家正在看