
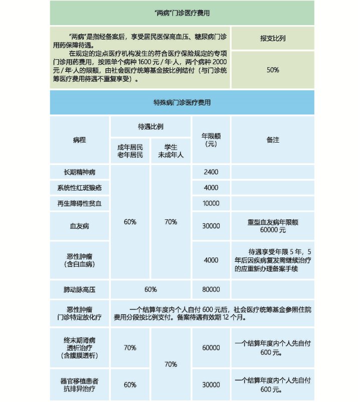
一、城乡居民医保报销
温馨提示:可点击放大查看



二、如何计算医保报销金额?
参保人就医后,发生了药品、诊疗等费用,其中药品又包括甲类药品和乙类药品,那么报销的方法是:乙类药扣除自付后的费用,加上甲类药全部费用,再加上诊疗等费用中符合医保规定的费用,可用于累计参保人当年的起付线。对于超过起付线、未达封顶线的费用,依据患者本人参保类型、就医医院级别等按规定比例报销。
比如:
假设城镇职工老郭某次就医住院发生了医保目录范围内的诊疗等费用 2000 元,甲类药品费用 3000 元,乙类药品费用 5000 元,乙类药品的自付比例是 10%,当地起付线是 1300 元,本次就医的费用未超过封顶线,城镇职工医保在该级别医院的报销比例为 80%。那么报销方法是:
甲类药全部费用 3000 元,加上将乙类药品扣除自付外的其余费用 4500 元(乙类药品自付部分为 5000*10%=500 元),再加上符合医保规定的诊疗等费用 2000 元,合计 9500 元。扣除 1300 元的起付线,纳入报销范围的费用是 8200 元。则本次老郭的医疗费用,医保能够报销 8200*80%=6560 元,老郭需要自己承担 3440 元(起付线 1300 元 + 乙类药自付的 500 元 + 医保政策范围内按比例由个人负担的 1640 元)。
【拓展】





