
职工基本医疗保险
(一)普通门诊统筹
一个年度内,参保人员发生的符合规定的普通门诊医疗费用(不含已经享受过其他门诊统筹待遇的部分),起付标准统一为每年度1500元,最高限额在职人员3500元、退休(退职)人员4500元、建国前参加革命工作的老工人5500元以内,对超过起付标准但在最高限额以内的普通门诊医疗费用,院前急救以及在社区卫生服务机构、一级医疗机构等首诊医疗机构就医发生的,由医保基金补贴70%,按规定办理转诊手续在二、三级医疗机构就医发生的,由医保基金补贴50%
(二) 城乡居民“高血压糖尿病”门诊用药保障待遇
(三)门诊特定病补助
(四)门诊大病补助
二、居民医保住院待遇 :
一个结算年度内,参保人员持省社保卡住院发生的符合规定的医疗费用,超过起付标准后,医保统筹基金按比例予以支付。
三、居民医保基金的最高支付限额
2019 年度,居民医保基金支付范围的医疗费用累计最高限额为 25 万元,超过 最高限额的部分由个人承担。对连续参保缴费满 5 年且继续参保的人员,居民医保 基金最高支付限额在当年基础上增加 5 万;中断参保缴费的,按重新参保处理,连 续参保缴费年限重新计算,基金最高支付限额恢复至重新参保当年的基准限额。
四、居民医保其它待遇政策
(一)居民医保城乡居民大病保险待遇
(二)“特药补助”待遇
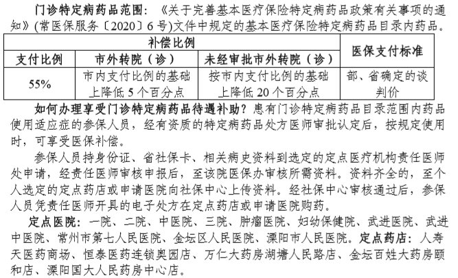
(三)“门诊特定病药品”待遇
(四)居民医保生育待遇。
对连续参加居民医保满 1年的人员,实行生育医疗费 用补助。保险年度内发生符合计划生育规定的生育医疗费用,由居民医保基金按规定支付。其中,住院分娩费用按住院结算办法支付,符合规定的住院分娩医疗费用实际补偿 比例如低于 70%的,补足至 70%。产前检查费用纳入普通门诊统筹支付范围。本地生育待遇刷卡直接结算。
(五)新生儿居民医保追溯报销待遇。
符合享受追溯报销待遇的新生儿,在参保缴费成功前发生的符合规定的医疗费用先自行垫付,待缴费成功后,再持省社保 卡、费用票据等相关资料回本地生育医院重新结算。
(六)特殊人员用血医保支付待遇。
患有血液系统恶性肿瘤、血友病和再生障 碍性贫血,经由市中心血站核准不能享受血站免费用血,或者超出免费用血额度的, 按照自付 40%的比例将规定的用血的项目纳入医保范围。 如何办理手续?患有以上三种疾病的参保人员需用血的,由二级以上医保定点 医疗机构肿瘤、血液科副主任以上医师确认后,携带病历、身份证复印件等至医师 所在医院的医保办办理相关手续。
(七)苯丙酮尿症。
未成年居民第一诊断为典型的苯丙酮酸尿症(ICD-10:E70.0) 或四氢生物喋呤(BH4)缺乏症等其他高苯丙酮酸尿症(ICD-10:E70.1)的患者, 在定点救助医院发生的符合省采购管理要求的必需检查项目、治疗药品及特殊治疗 食品的医疗费用纳入我市儿童苯丙酮尿症病种保障范围,医保统筹基金按 75%比例予以支付,0-6 岁、7-13 岁、14-18 岁年度内医疗费用支付限额分别为 1.5 万、2 万、 2.5 万。
如何办理享受待遇?
参保人员在定点救助医院(常州市妇幼保健院)办理江苏 省儿童苯丙酮尿症定点救治登记后,直接持省社保卡在常州妇幼保健院刷卡结算。
(八)居民医保困难群众救助。
居民医保救助对象门诊救助按照普通门诊统筹 实行首诊转诊制度。住院救助(含门诊大病)在市内定点医疗机构发生的符合城乡 居民大病保险保障范围的医疗费用,经基本医疗保险、大病保险补偿后的个人自付部 分按以下比例给予医疗救助。
点击进入 【常州医疗保险专题】





