
参保登记前要注意什么?
参加乡居民医保前,先确认是否已在外地或本地参加政府其他形式基本医疗保险,请勿重复参保。
办理参保需提供什么材料?
(1)非从业居民和未成年居民(含新生儿):本人身份证、户口簿,非我市户籍的另需提供《居住证》。
(2)在校中小学生:本人身份证、户口簿,非我市户籍学生另需提供《居住证》、《在校生证明》。
(3)在常高校大学生:由学校统一办理参保手续。
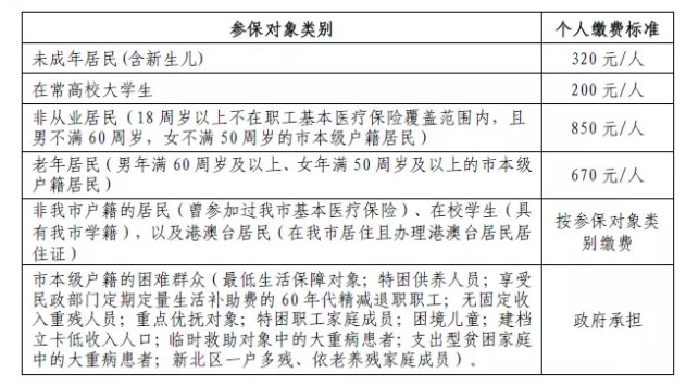
2021年常州市市本级城乡居民基本医疗保险个人缴费标准
地方特产2022-09-20 07:01:32佚名

参保登记前要注意什么?
参加乡居民医保前,先确认是否已在外地或本地参加政府其他形式基本医疗保险,请勿重复参保。
办理参保需提供什么材料?
(1)非从业居民和未成年居民(含新生儿):本人身份证、户口簿,非我市户籍的另需提供《居住证》。
(2)在校中小学生:本人身份证、户口簿,非我市户籍学生另需提供《居住证》、《在校生证明》。
(3)在常高校大学生:由学校统一办理参保手续。
2021年常州市市本级城乡居民基本医疗保险个人缴费标准