
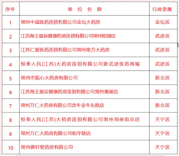
常州惠民保14种特定药品定点药店

只要是常州市基本医疗保险参保人员,都可以为本人及同为常州市基本医疗保险参保人的父母、配偶、子女等办理参保缴费,各单位企业也可以为员工购买常州惠民保。
常州惠民保续保有哪些优惠
针对上年度续保客户,保障责任一和责任二免赔额降低1000元,即续保客户免赔额调整为14000元,14000元-15000元之间的费用赔付比例为10%。
如何参保?
1、投保时间:2022年3月1日-2022年4月10日
2、保障时间:
2022年3月1日0时-2022年12月31日24时
点击查看





